Let op: deze richtlijn is momenteel in herziening.
Dit betekent niet dat de inhoud van deze richtlijn incorrect is. Tot de herziening blijft de richtlijn leidend voor de praktijk. Wel bestaat er een kans dat een deel van de informatie verouderd is.
Heb je feedback over deze JGZ-richtlijn? Stuur jouw feedback naar onze servicedesk. Zoek het tekstgedeelte waarbij je suggesties voor verbetering hebt. Via de knop ‘Geef jouw feedback’ kun je voor deze JGZ-richtlijn en het specifieke hoofdstuk jouw suggesties doorgeven.
De JGZ-richtlijn Zindelijkheid biedt JGZ-professionals handvatten bij de voorlichting over het zindelijkheidsproces en bij het signaleren van en begeleiden bij problemen in dit proces.
Deze herziene JGZ-richtlijn vervangt de JGZ-richtlijn Zindelijkheid van urine en feces (2011).
Nieuw in deze richtlijn:
Er zijn enkele (relatief kleine) wijzigingen in de werkwijze.
De momenten waarop het zindelijkheidsproces en zindelijkheidstraining aan de orde komen en de manier van voorlichten zijn flexibeler geworden qua leeftijd en vorm.
Er zijn nieuwe anamneselijsten en dagboeken (eten en drinken, plassen, poepen) opgesteld.
De stappen in de begeleiding voor incontinentie overdag, enuresis, obstipatie en fecale incontinentie zijn stapsgewijs beschreven en inhoudelijk aangepast.
Het advies over behandeling obstipatie is aangepast.
Het gebruik van johannesbroodboompitmeel bij borstgevoede kinderen met infrequente feces wordt niet meer aanbevolen.
De richtlijn laat ruimte voor de jeugdarts/ verpleegkundig specialist/ jeugdverpleegkundige om vrij verkrijgbare medicatie te adviseren als er sprake is van obstipatie.
* Deze materialen zijn te downloaden via Materialen
Colofon
Richtlijnontwikkelaar: TNO Auteur(s): J. Deurloo (TNO) Autorisatie: Inhoudelijk door de AJN, V&VN vakgroep jeugd en NVDA en randvoorwaardelijk door GGD GHOR Nederland en ActiZ op 15 september 2025.
[4] Wall LLD, Nieuwhof-Leppink AJ, Schappin R.. Alarm-assisted urotherapy for daytime urinary incontinence in children: A meta-analysis PloS one 2023;18(2):
[5] Schäfer SK, Niemczyk J., von Gontard A., Pospeschill M., Becker N., Equit M.. Standard urotherapy as first-line intervention for daytime incontinence: a meta-analysis European child & adolescent psychiatry 2018;27(8):949
[6] Benninga MA, Voskuijl WP, Taminiau JAJM. Childhood Constipation: Is There New Light in The Tunnel? Journal of pediatric gastroenterology and nutrition 2004;39(5):448
[7] Koppen IJN, Vriesman MH, Saps M., Rajindrajith S., Shi X., van Etten-Jamaludin FS, Di Lorenzo C., Benninga MA, Tabbers MM. Prevalence of Functional Defecation Disorders in Children: A Systematic Review and Meta-Analysis The Journal of Pediatrics 2018;198():121
[8] Jørgensen CS, Kamperis K., Walle JV, Rittig S., Raes A., Dossche L.. The efficacy of standard urotherapy in the treatment of nocturnal enuresis in children: A systematic review Journal of pediatric urology 2023;19(2):163
[9] Huang T., Shu X., Huang YS, Cheuk DKL. Complementary and miscellaneous interventions for nocturnal enuresis in children Cochrane database of systematic reviews 2011;2011(12):
[10] Hodgkinson B., Josephs K., Hegney D.. Best practice in the management of primary nocturnal enuresis in children JBI database of systematic reviews and implementation reports 2010;8(Supplement):1
[11] Freeman KA, Riley A., Duke DC, Fu R.. Systematic Review and Meta-Analysis of Behavioral Interventions for Fecal Incontinence With Constipation Journal of pediatric psychology 2014;39(8):887
[12] Chua ME, Rickard M., Kim JK, Brownrigg N., Dos Santos J., Aba LK, Lorenzo A., Mistry N.. Use of timed alarm device for pediatric daytime urinary incontinence Meta-analysis of comparative studies Canadian Urological Association journal 2023;17(4):129
[14] Caldwell PHY, Codarini M., Stewart F., Hahn D., Sureshkumar P.. Alarm interventions for nocturnal enuresis in children Cochrane database of systematic reviews 2020;2021(12):
[16] Brazzelli M., Griffiths PV, Cody JD, Tappin D.. Behavioural and cognitive interventions with or without other treatments for the management of faecal incontinence in children Cochrane database of systematic reviews 2011;2011(12):
[17] Assis GM, Silva CPCD, Martins G.. Urotherapy in the treatment of children and adolescents with bladder and bowel dysfunction: a systematic review Jornal de Pediatria 2019;95(6):628
[19] Gontard AV, Kuwertz-Bröking E. The Diagnosis and Treatment of Enuresis and Functional Daytime Urinary Incontinence Deutsches Ärzteblatt international 2019;116(16):279
[21] Seregni F, Weatherby T, Beardsall K. Do all newborns with an isolated sacrococcygeal dimple require investigation for spinal dysraphism? Archives of disease in childhood 2019;104(8):816
[22] Breinbjerg A., Rittig S., Kamperis K.. Does the development and use of modern disposable diapers affect bladder control? A systematic review Journal of pediatric urology 2021;17(4):463
[25] Kneepkens, C., Carmiggelt E., De Leeuw B.. Voedingsadvisering bij jonge kinderen 2008
[26] Forsyth JS, Varma S., Colvin M.. A randomised controlled study of the effect of long chain polyunsaturated fatty acid supplementation on stool hardness during formula feeding Archives of disease in childhood 1999;81(3):253
[27] Bongers MEJ, de Lorijn F, Reitsma JB, Groeneweg M, Taminiau JAJM, Benninga MA. The clinical effect of a new infant formula in term infants with constipation: a double-blind, randomized cross-over trial Nutrition journal 2007;6(1):6
[28] Blum NJ, Taubman B, Nemeth N. Relationship Between Age at Initiation of Toilet Training and Duration of Training: A Prospective Study Pediatrics 2003;111(4):810
[29] Benninga MA, Büller HA, Heymans HS, Tytgat GN, Taminiau JA. Is encopresis always the result of constipation? Archives of disease in childhood 1994;71(3):186
[30] Chung JM, Lee SD, Kang DI, Kwon DD, Kim KS, Kim SY, Kim HG, Moon DG, Park KH, Park YH, Pai KS, Suh HJ, Lee JW, Cho WY, Ha TS, Han SW. An Epidemiologic Study of Voiding and Bowel Habits in Korean Children: A Nationwide Multicenter Study Urology 2010;76(1):215
[31] Voskuijl WP, Reitsma JB, van Ginkel R, Büller HA, Taminiau JAJM, Benninga MA. Longitudinal Follow-up of Children With Functional Nonretentive Fecal Incontinence Clinical gastroenterology and hepatology 2006;4(1):67
[32] Van Summeren JJGT, Holtman GA, van Ommeren SC, Kollen BJ, Dekker JH, Berger MY. Bladder Symptoms in Children With Functional Constipation: A Systematic Review Journal of pediatric gastroenterology and nutrition 2018;67(5):552
[33] Van Laecke E., Golinveaux L., Goossens L., Raes A., Hoebeke P., Vande Walle J.. Voiding disorders in severely mentally and motor disabled children The Journal of urology 2001;166(6):2404
[34] Van Dommelen P., Kamphuis M., Van Leerdam FJM, De Wilde JA, Rijpstra A., Campagne AE, Verkerk PH. The Short- and Long-term Effects of Simple Behavioral Interventions for Nocturnal Enuresis in Young Children: A Randomized Controlled Trial 2009
[35] Wal MF, Benninga MA, Hirasing RA. The Prevalence of Encopresis in a Multicultural Population Journal of pediatric gastroenterology and nutrition 2005;40(3):345
[36] Van der Wal ME, Pauw-Plomp H., Schulpen TW. Bedwetting by Dutch, Surinam, Moroccan and Turkish 3-4, 5-6, and 11-12-year-old children Nederlands tijdschrift voor geneeskunde 1996;140(48):2410
[37] Van der Plas RN. Clinical management and treatment options in children with defaecation disorders 1998
[38] Wendt L, Similä S, Niskanen P, Järvelin M. Development of bowel and bladder control in the mentally retarded Developmental medicine and child neurology 1990;32(6):515
[40] Von Gontard A., Eiberg H., Hollmann E., Rittig S., Lehmkuhl G.. Molecular genetics of nocturnal enuresis: clinical and genetic heterogeneity Acta Paediatrica 1998;87(5):571
[41] Von Gontard A., Heron J., Joinson C.. Family History of Nocturnal Enuresis and Urinary Incontinence: Results From a Large Epidemiological Study Journal of Urology 2011;185(6):2303
[42] Van Aggelpoel T, Vermandel A, Fraeyman J, Massart M, Van Hal G. Information as a crucial factor for toilet training by parents Child : care, health & development 2019;45(3):457
[44] Swithinbank LV, Heron J., Von Gontard A., Abrams P.. The natural history of daytime urinary incontinence in children: a large British cohort Acta Paediatrica 2010;99(7):1031
[45] Staiano A., Andreotti MR, Greco L., Basile P., Auricchio S.. Long-term follow-up of children with chronic idiopathic constipation Digestive diseases and sciences 1994;39(3):561
[47] Sejkora EKD, Igler EC, Davies WH. Parent-reported toilet training practices and the role of pediatric primary care providers Journal of the American Association of Nurse Practitioners 2021;33(8):620
[48] Schum TR, McAuliffe TL, Simms MD, Walter JA, Lewis M., Pupp R.. Factors Associated With Toilet Training in the 1990s Ambulatory pediatrics : the official journal of the Ambulatory Pediatric Association 2001;1(2):79
[49] Nijman RJM, Borgstein NG, Ellsworth P., Djurhuus JC. Tolterodine treatment for children with symptoms of urinary urge incontinence suggestive of detrusor overactivity: results from 2 randomized, placebo controlled trials The Journal of urology 2005;173(4):1334
[51] Nevéus T., Fonseca E., Franco I., Kawauchi A., Kovacevic L., Nieuwhof-Leppink A., Raes A., Tekgül S., Yang SS, Rittig S.. Management and treatment of nocturnal enuresis-an updated standardization document from the International Children's Continence Society Journal of Pediatric Urology 2020;16(1):10
[52] Nappo S., Del Gado R., Chiozza ML, Biraghi M., Ferrara P., Caione P.. Nocturnal enuresis in the adolescent: a neglected problem BJU International 2002;90(9):912
[53] McKeown C, Hisle-Gorman E, Eide M, Gorman GH, Nylund CM. Association of Constipation and Fecal Incontinence With Attention-Deficit/Hyperactivity Disorder Pediatrics 2013;132(5):e1210
[55] Linde JM, Nijman RJM, Trzpis M., Broens PMA. Prevalence of urinary incontinence and other lower urinary tract symptoms in children in the Netherlands Journal of pediatric urology 2019;15(2):164.e1
[56] Li X, Wen JG, Xie H, Wu XD, Shen T, Yang XQ, Wang XZ, Chen GX, Yang MF, Du YK. Delayed in toilet training association with pediatric lower urinary tract dysfunction: A systematic review and meta-analysis Journal of pediatric urology 2020;16(3):352.e1
[58] Largo RH, Molinari L., Von Siebenthal K., Wolfensberger U.. Development of bladder and bowel control: significance of prematurity, perinatal risk factors, psychomotor development and gender European journal of pediatrics 1999;158(2):115
[59] Kaerts N, Vermandel A, Van Hal G, Wyndaele J-J. Toilet training in healthy children: Results of a questionnaire study involving parents who make use of day-care at least once a week Neurourology and urodynamics 2014;33(3):316
[60] Joinson C, Heron J, Butler U, von Gontard A, Avon Longitudinal Study of Parents and Children Study Team. Psychological Differences Between Children With and Without Soiling Problems Pediatrics (Evanston) 2006;117(5):1575
[61] Joinson C, Heron J, von Gontard A, and ALSPAC Study Team. Psychological Problems in Children With Daytime Wetting Pediatrics (Evanston) 2006;118(5):1985
[63] Hyams JS, Di Lorenzo C, Saps M, Shulman RJ, Staiano A, van Tilburg M. Childhood Functional Gastrointestinal Disorders: Child/Adolescent Gastroenterology 2016;150(6):1456
[64] Hussong J, Greiner M, Schiedermaier U, Mattheus H, Gontard A. Anxiety disorders, depression and incontinence in preschool children—A population‐based study Neurourology and urodynamics 2022;41(8):1800
[65] Horstmanshoff BE, Regterschot GJK, Nieuwenhuis EES, Benninga MA, Verwijs W., Waelkens JJJ. Bladder control in 1-4 year old children in the the Eindhoven and Kempen region (The Netherlands) in 1996 and 1966 Nederlands tijdschrift voor geneeskunde 2003;147(1):27
[68] Groeneweg M., Nieuwhof-Leppink AJ, Van der Deure H . Incontinentie bij kinderen. Een handboek voor de praktijk. 2023
[69] Frothingham TE, Hobbs CJ, Wynne JM, Yee L., Goyal A., Wadsworth DJ. Follow up study eight years after diagnosis of sexual abuse Archives of disease in childhood 2000;83(2):132
[70] Ferrara P, Franceschini G, Bianchi Di Castelbianco F, Bombace R, Villani A, Corsello G. Epidemiology of enuresis: a large number of children at risk of low regard Italian Journal of Pediatrics 2020;46(1):1
[71] de Sena Oliveira AC, Athanasio BDS, Mrad FCDC, Vasconcelos MMDA, Albuquerque MR, Miranda DM, Simões e Silva AC. Attention deficit and hyperactivity disorder and nocturnal enuresis co-occurrence in the pediatric population: a systematic review and meta-analysis Pediatric nephrology 2021;36(11):3547
[72] de Carvalho Mrad FC, da Silva ME, Moreira Lima E, Bessa AL, de Bessa Junior J, Netto JMB, de Almeida Vasconcelos MM. Toilet training methods in children with normal neuropsychomotor development: A systematic review. Journal of pediatric urology 2021;17(5):635
[73] Carvalho TA, Vasconcelos MMDA, Guimarães ICDO, Dutra MF, Lima EM, Bastos Netto JM, de Bessa Junior J, Simões e Silva AC, de Carvalho Mrad FC. Relationship between toilet training process and primary nocturnal enuresis in children and adolescents – A systematic review Journal of pediatric urology 2022;18(5):554
[77] Bongers ME, Tabbers MM, Benninga MA. Functional Nonretentive Fecal Incontinence in Children Journal of pediatric gastroenterology and nutrition 2007;44(1):5
[78] Benninga MA, Faure C, Hyman PE, St. James Roberts I, Schechter NL, Nurko S. Childhood Functional Gastrointestinal Disorders: Neonate/Toddler Gastroenterology 2016;150(6):1443
[79] Bellman M.. Studies on encopresis Acta Paediatr Scand 1966;170():52
[80] Baaleman DF, Wegh CAM, de Leeuw TJM, van Etten – Jamaludin FS, Vaughan EE, Schoterman MHC, Belzer C, Smidt H, Tabbers MM, Benninga MA, Koppen IJN. What are Normal Defecation Patterns in Healthy Children up to Four Years of Age? A Systematic Review and Meta-Analysis The Journal of pediatrics 2023;261():113559
[81] Austin PF, Bauer SB, Bower W, Chase J, Franco I, Hoebeke P, Rittig S, Walle JV, von Gontard A, Wright A, Yang SS, Nevéus T. The standardization of terminology of lower urinary tract function in children and adolescents: Update report from the standardization committee of the International Children's Continence Society Neurourology and Urodynamics 2016;35(4):471
[82] Aktepe E.. Sociodemographic features and comorbidity of children adolescents diagnosed as attention deficit hyperactivity disorder Yeni Symposium 2011;49():201
[83] Anderson B., Thimmesch I., Aardsma N., Terrell M., Carstater S., Schober J.. The prevalence of abnormal genital findings, vulvovaginitis, enuresis and encopresis in children who present with allegations of sexual abuse Journal of pediatric urology 2014;10(6):1216
[84] Page MJ, McKenzie JE, Bossuyt PM, Boutron I, Hoffmann TC, Mulrow CD, Shamseer L, Tetzlaff JM, Akl EA, Brennan SE, Chou R, Glanville J, Grimshaw JM, Hróbjartsson A, Lalu MM, Li T, Loder EW, Mayo-Wilson E, McDonald S, McGuinness LA, Stewart LA, Thomas J, Tricco AC, Welch VA, Whiting P, Moher D. The PRISMA 2020 statement: an updated guideline for reporting systematic reviews. BMJ (Clinical research ed.) 2021;372():n71
[167] Voskuijl WP, Reitsma JB, van Ginkel R, Büller HA, Taminiau JAJM, Benninga MA. Longitudinal follow-up of children with functional nonretentive fecal incontinence. Clinical gastroenterology and hepatology : the official clinical practice journal of the American Gastroenterological Association 2006;4(1):67-72
[168] van der Wal MF, Benninga MA, Hirasing RA. The prevalence of encopresis in a multicultural population. Journal of pediatric gastroenterology and nutrition 2005;40(3):345-8
[171] van Widenfelt BM, Goedhart AW, Treffers PDA, Goodman R. Dutch version of the Strengths and Difficulties Questionnaire (SDQ). European child & adolescent psychiatry 2003;12(6):281-9
De JGZ-richtlijn ‘Zindelijkheid’ biedt JGZ-professionals handvatten bij de voorlichting over het zindelijkheidsproces en bij het signaleren van en begeleiden bij problemen in dit proces.
1.1 Waarom deze richtlijn?
Problemen met zindelijkheid voor urine en/of feces komen veel voor op de kinderleeftijd en kunnen een grote impact hebben.
De JGZ kan ouders voorlichting geven over het zindelijkheidsproces en problemen in dit proces signaleren en begeleiden. Ook kan de JGZ een rol spelen in de voorlichting aan bijvoorbeeld school en kinderopvang. Zo nodig verwijst de JGZ kinderen en ouders naar een netwerkpartner, zoals de kinderarts.
1.2 Waar gaat deze richtlijn over?
In de ‘Kennismodule’ worden de definities rond het onderwerp zindelijkheid beschreven en is achtergrondinformatie te vinden over onder andere epidemiologie, co-morbiditeit, kwetsbare groepen en diversiteit. De kernpunten vormen de samenvatting van de belangrijkste informatie.
In de module ‘Preventie en signaleren’ worden preventieve methoden beschreven om zindelijkheidsproblematiek te voorkomen, inclusief aanbevelingen voor de zindelijkheidstraining.
De module ‘Samenwerken en verwijzen’ beschrijft de verschillende onderzoeken die JGZ-professionals kunnen doen bij onzindelijkheid en incontinentie. Daarnaast worden redenen beschreven om te verwijzen naar netwerkpartners en hoe optimaal samen te werken met netwerkpartners.
De module ‘Begeleiden’ beschrijft de rol van de jeugdgezondheidszorg bij de begeleiding van kinderen en hun ouders bij zindelijkheidsproblematiek, inclusief mogelijke interventies. Waar nodig is in deze module een onderverdeling gemaakt in een aantal onderwerpen. In de praktijk zal deze verdeling niet altijd even scherp te maken zijn.
Urine-incontinentie overdag en LUTS (lower urinary tract symptoms)
Enuresis
Obstipatie en fecale incontinentie
Waar in deze richtlijn ‘leeftijd’ staat, kan ook worden gelezen ‘ontwikkelingsleeftijd’.
Deze richtlijn bevat diverse bijlagen:
Anamneselijsten (urine en feces)
Dagboek eten en drinken
Dagboek plassen
Dagboek plassen nacht
Dagboek poepen
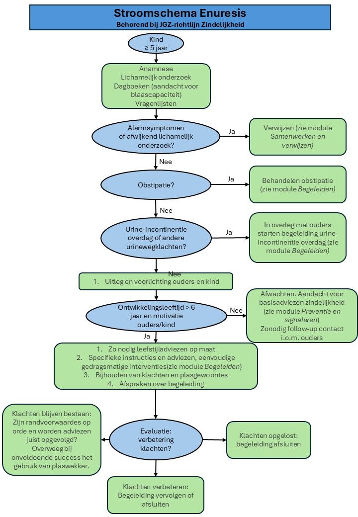
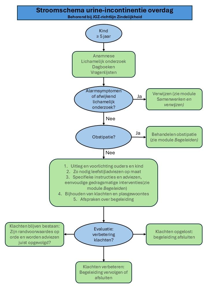
Daarnaast zijn bij deze richtlijn 4 stroomschema’s ontwikkeld (zie ‘Bijlagen’):
Stroomschema urine-incontinentie overdag
Stroomschema enuresis
Stroomschema obstipatie (kinderen < 1 jaar)
Stroomschema obstipatie (kinderen ≥ 1 jaar)
1.3 Voor wie is deze richtlijn bedoeld?
De doelgroep van deze richtlijn is JGZ-professionals. JGZ-professionals zijn jeugdartsen, jeugdverpleegkundigen, verpleegkundig specialisten en doktersassistenten. Onderdelen van deze richtlijn kunnen ook informatief zijn voor bijvoorbeeld kinderartsen, kinder(bekken)fysiotherapeuten, pedagogen, opvoedkundigen, kinderopvang, peuterspeelzalen en scholen.
1.4 Afstemming
Links met JGZ-richtlijnen en andere richtlijnen met een relatie met Zindelijkheid:
De kernpunten vormen de samenvatting van de belangrijkste informatie.
De fysiologische ontwikkeling van zindelijkheid is het resultaat van een wisselwerking tussen meerdere factoren. Belangrijke factoren zijn de rijping en ontwikkeling van het centraal zenuwstelsel en de lagere urinewegen, en het gedrag en temperament van het kind. Daarnaast spelen motivatie en sociale context een belangrijke rol.
Zie figuur 1 (in ‘Begrippen’) voor de verschillende vormen van urine-incontinentie volgens de International Children’s Continence Society (ICCS) [81]. Oude terminologie zoals bijvoorbeeld enuresis diurna komt hiermee te vervallen.
Incontinentie overdag komt voor bij naar schatting 3-8% van de 4-7-jarigen [64][44][57]. Enuresis (bedplassen) komt voor bij naar schatting 5-10% van de 7-jarigen [76][64][62][57].
Kinderen met incontinentie hebben vaker psychiatrische aandoeningen (zoals ADHD en ASS) of een ontwikkelingsachterstand [71][64][60][50]. Anderzijds hebben kinderen met psychiatrische aandoeningen (zoals ADHD en ASS) of een ontwikkelingsachterstand vaker last van incontinentie [71][60][50][39][38].
Borstvoeding geeft meestal een hogere defecatiefrequentie en een zachtere consistentie van de ontlasting dan kunstvoeding (zie tabel 1 in Epidemiologie). De spreiding in de defecatiefrequentie bij borstvoeding is groter dan bij kunstvoeding (zie tabel 1). Experts benoemen dat bij borstvoeding de defecatiefrequentie kan variëren ‘van 10/dag tot 1x/10 dagen’.
De prevalentie van obstipatie op de kinderleeftijd (0-18 jaar) varieert van 0.5% tot 32.2% in Westerse en niet-Westerse landen, met een gepoolde prevalentie van 9.5% [7].
Bij ten minste 80% van de kinderen met fecale incontinentie is de incontinentie het gevolg van (ernstige) obstipatie [79][54][35]. Fecale incontinentie komt voor bij 1-4% van de kinderen ouder dan 4 jaar in Nederland [75][61][50][35].
2.1 Uitgangsvragen
Wat is zindelijkheid, en wat zijn de definities van onzindelijkheid en van incontinentie?
Wat is bekend over de prevalenties van onzindelijkheid en incontinentie?
Wat is de differentiaal diagnose bij onzindelijkheid en incontinentie?
Welke mogelijke oorzaken van onzindelijkheid en incontinentie zijn bekend, en wat zijn risico- en beschermende factoren?
Met welke diversiteitsaspecten moeten JGZ-professionals rekening houden bij het onderwerp zindelijkheid?
Wat is bekend over de gevolgen van onzindelijkheid en incontinentie voor kind, ouder(s) en gezin?
2.2 Begrippen Urine
In de internationale literatuur wordt gebruikgemaakt van verschillende definities en classificatiesystemen voor zindelijkheid voor urine. Zo zijn er definities te vinden vanuit de International Children’s Continence Society (ICCS), de International Classification of Diseases-10 (ICD-10), en in de Diagnostic and Statistical Manual of Mental Disorders (DSM-5, deze is inmiddels verouderd voor het onderwerp zindelijkheid). De werkgroep heeft ervoor gekozen om de terminologie te gebruiken die door de ICCS wordt gehanteerd, hiermee wordt zo veel mogelijk aangesloten bij de terminologie van netwerkpartners en (inter)nationale experts [81]. De NHG-Standaard Bedplassen hanteert de DSM-5 definitie voor bedplassen.
De volgende definities worden gebruikt in deze richtlijn:
Zindelijkheid voor urine: ook wel controle over de lagere urinewegen genoemd. Een kind is zindelijk als het adequaat kan reageren op signalen van aandrang, zelf kan aangeven wanneer het moet plassen, de plas even kan ophouden als er geen wc in de buurt is, en vervolgens op het potje of het toilet plast. Een kind kan ook als zindelijk worden beschouwd als het vraagt om een luier om daarin bewust te plassen.
Onzindelijkheid voor urine: een kind is onzindelijk als nog niet is voldaan aan een van de vier bovenstaande voorwaardes.
Zindelijkheidstraining: het proces waarbij kinderen leren om hun blaas- en darmfuncties te beheersen. Zindelijkheidstraining heeft meerdere aspecten: weten en begrijpen, kunnen en doen.
Blaas-darmdisfunctie (bladder bowel dysfunction, BDD): een overkoepelende term voor disfunctie van de lagere urinewegen (LUTD) en disfunctie van de darmen, zonder aantoonbare neurologische afwijkingen. Er is een nauwe relatie tussen het functioneren van de darm en het functioneren van de blaas.
Lower urinary tract dysfunction (LUTD): disfunctie van de lagere urinewegen, een veel gebruikte term die meerdere klinische beelden met verschillende symptomen (ofwel lower urinary tract symptoms/ LUTS) omvat.
LUTS (lower urinary tract symptomen): symptomen als gevolg van disfunctie van de lagere urinewegen, niet passend bij de fase voor de zindelijkheid of in de zindelijkheid. Voorbeelden zijn urine-incontinentie, urgency, nycturie.
Urine-incontinentie: ongewild urineverlies; dit kan continu of niet-continu (onderbroken/intermitterend) zijn en het kan overdag of in de nacht (enuresis) voorkomen.
Continue urine-incontinentie of druppelincontinentie: voortdurend ononderbroken verlies van urine (minder dan 15 minuten droog) waaraan meestal een anatomische aandoening ten grondslag ligt.
Onderbroken/intermitterende urine-incontinentie wordt onderverdeeld in incontinentie overdag en enuresis(nachtelijke incontinentie of bedplassen). Dit is het verlies van (kleine of grote) porties urine met (dus) daartussenin droge perioden, gedurende de dag of de nacht. Deze termen zijn relevant vanaf ‘bereikte blaascontrole’ (zindelijkheid) of vanaf 5-jarige leeftijd.
Enuresis: urineverlies tijdens de slaap. Enuresis en nachtelijke incontinentie en bedplassen zijn synoniem en bruikbaar voor ieder soort urineverlies tijdens de slaap. Urineverlies tijdens de slaap is onafhankelijk van het bestaan van symptomen overdag. De ICCS kwalificeert enuresis als frequent (≥4 keer per week) of infrequent (<4 keer per week). Enuresis wordt verder onderverdeeld in monosymptomatisch en niet monosymptomatisch.
Monosymptomatische enuresis (MNE): enuresis zonder andere symptomen van de lagere urinewegen of dysfunctie van de blaas.
Niet-monosymptomatische enuresis (NMNE): enuresis en gelijktijdige symptomen van dysfunctie van de lagere urinewegen. Kinderen met NMNE verschillen klinisch, therapeutisch en pathogenetisch van kinderen met MNE.
Overactieve blaas: een conditie gepaard gaande met urgency en veelal ook frequente mictie en/ of nycturie met of zonder urineverlies in afwezigheid van urineweginfectie en/of andere pathologie.
Hypoactieve blaas: er is sprake van intra-abdominale drukverhoging om de mictie te starten en/of te voltooien (persmictie). Er is een laag frequente mictie met vaak groter plasvolume, of juist hoog frequente mictie door overloop. De blaas wordt meestal onvolledig geledigd met dus vaak residuvorming, hetgeen de kans op urineweginfecties vergroot. De diagnose wordt gesteld op basis van de bevindingen bij urodynamisch onderzoek. Door het chronisch residu is de kans op urineweginfecties groot.
Dysfunctional voiding: een conditie die gekenmerkt wordt door een gefractioneerde (onderbroken) of staccato urinestraal door onvrijwillige activiteit van de bekkenbodemspieren tijdens het plassen zonder neurologische aandoening. Hierdoor ontstaat residuvorming en een verhoogde kans op urineweginfecties. Naast residuvorming kan dysfunctional voiding ook leiden tot het ontstaan van een overactieve blaas met of zonder urineweginfecties.
Stressincontinentie: ongewild urineverlies ten gevolge van drukverhogende momenten intra-abdominaal (zoals hoesten en lachen).
Giechel-incontinentie (giggle incontinence): Dit is een zeldzame vorm van incontinentie waarbij er urineverlies is tijdens of vlak na het lachen. Er kan sprake zijn van volledige lediging van de blaas of alleen verlies van kleinere beetjes. Buiten het lachen om is er sprake van een normale blaasfunctie. Deze vorm van incontinentie dient goed onderscheiden te worden van stressincontinentie, omdat het beleid anders is.
Uitstel-incontinentie: een diagnose die zich kenmerkt door habitueel uitstellen van de mictie met ophoudmanoeuvres. Vaak is er ook sprake van een laag frequente mictie, urgency en soms urineverlies ten gevolge van een volle blaas.
Urgency: plotselinge en onverwacht opkomende aandrang om te plassen.
Persmictie: het kind verhoogt de intra-abdominale druk om de mictie te starten en/of voltooien.
Enuresis en incontinentie overdag zijn symptomen. Zij worden vanaf de leeftijd van 5 jaar beschouwd als een aandoening als het vaker dan één keer per maand voorkomt, met een frequentie van minimaal 3 episodes over 3 maanden.
Figuur 1: Onderverdeling van incontinentie (ongewild urineverlies) [81].
2.3 Begrippen Feces
De werkgroep heeft ervoor gekozen om aan te sluiten bij de terminologie zoals die in de Rome IV criteria worden beschreven [63].
De volgende definities worden gebruikt in deze richtlijn:
Zindelijkheid voor feces: dit is het vermogen om controle te hebben over het poepen. Een kind is zindelijk als het adequaat kan reageren op signalen van aandrang, zelf kan aangeven wanneer het moet poepen, de ontlasting (feces) even kan ophouden als er geen wc in de buurt is, en vervolgens op het potje of het toilet poept. Een kind kan ook als zindelijk worden beschouwd als het vraagt om een luier om daarin bewust te poepen.
Onzindelijkheid voor feces: een kind is onzindelijk als nog niet is voldaan aan een van de vier bovenstaande voorwaardes.
Fecale incontinentie: het onvermogen om de feces op te houden, wat resulteert in ongewild verlies van feces. Experts op het gebied van maag-darm-leverziekten bij kinderen zijn overeengekomen om de termen encopresis en soiling niet meer te gebruiken.
Functionele obstipatie: er is sprake van functionele obstipatie als:
Ten minste 2 van de volgende symptomen zich minstens eenmaal per week gedurende minimaal 1 maand voordoen:
Defecatiefrequentie van ≤ 2x per week op het toilet bij een kind met een ontwikkelingsleeftijd van ten minste 4 jaar
≥1x/week fecale incontinentie (indien zindelijk)
Het ophouden van feces
Pijnlijke of harde, keutelige feces
Grote fecale massa palpabel in abdomen of rectum
Grote hoeveelheid feces in luier of toilet (die het toilet kan verstoppen)
Na volledige anamnese en lichamelijk onderzoek kunnen de symptomen niet worden verklaard door een andere medische oorzaak.
En er onvoldoende criteria zijn voor de diagnose van het prikkelbare darmsyndroom (PDS). Dit wordt gedefinieerd door abdominale pijn of ongemak gedurende ten minste één dag per week gedurende de afgelopen twee maanden, geassocieerd met ≥1 van de volgende criteria: verlichting door ontlasting, verandering in de frequentie van ontlasting, verandering in de vorm van de ontlasting.
Incontinentie zonder obstipatie: er is sprake van incontinentie zonder obstipatie als gedurende minimaal 1 maand zich de volgende symptomen voordoen bij een kind met een ontwikkelingsleeftijd van ten minste 4 jaar:
Ongewild verlies van feces
Geen bewijs van obstipatie (zie eerste punt bij Functionele obstipatie)
Na een passende medische evaluatie kan de fecale incontinentie niet worden verklaard door een andere medische aandoening
Blaas-darmdisfunctie (bladder bowel dysfunction, BDD): een overkoepelende term voor disfunctie van de lagere urinewegen (LUTD) en disfunctie van de darmen, zonder aantoonbare neurologische afwijkingen. Er is een nauwe relatie tussen het functioneren van de darm en het functioneren van de blaas.
Defecatiepatroon bij borstvoeding (voorheen ‘Borstvoedingsobstipatie’): Dit is geen daadwerkelijke obstipatie maar een fysiologische verandering in de defecatiefrequentie. Sommige borstgevoede kinderen hebben in de eerste levensmaanden enige tijd een ontlastingsfrequentie van 1 keer per 10 dagen. Zij hebben geen last bij defecatie en zijn verder goed gezond. Het mechanisme van deze vorm van obstipatie is onbekend, behandeling is niet nodig.
‘Infant dyschezia’: Defecatieproblematiek bij verder gezonde baby’s van 0-6 maanden oud, wat gepaard gaat met ± 10 minuten hard persen en huilen voor of tijdens de passage van verder zachte feces. De symptomen beginnen in de eerste levensmaanden en verdwijnen spontaan na enkele weken, behandeling is niet nodig [78].
2.4 De fysiologische ontwikkeling van zindelijkheid
De fysiologische ontwikkeling van zindelijkheid is een wisselwerking tussen meerdere factoren. Belangrijke factoren zijn de rijping en ontwikkeling van het centraal zenuwstelsel en de lagere urinewegen, en het gedrag en temperament van het kind. Daarnaast spelen motivatie en sociale context een belangrijke rol. Zindelijkheidstraining en signalen wanneer een kind hier aan toe is komen in module ‘Preventie en signaleren’ aan de orde.
Urine
De blaas is een orgaan dat bij vulling in volume toeneemt. Het vullen en ledigen van de blaas is in de basis een onwillekeurig proces, dat door het autonome zenuwstelsel wordt geïnnerveerd, net zoals bijvoorbeeld het hart. De blaas zelf kan in aanleg niet door het willekeurig/somatische zenuwstelsel worden aangestuurd maar het centraal zenuwstelsel kan wel de autonome plasreflex leren onderdrukken zodat de lediging onder invloed van het somatische/ willekeurige zenuwstelsel komt. De externe sluitspier kan willekeurig worden aangespannen of ontspannen.
Er zijn twee fasen te onderscheiden in de plascyclus:
De eerste fase van de plascyclus bestaat uit de vulling van de blaas. Tijdens de vulfase ontspant de blaasspier waardoor de blaas verder gevuld kan worden zonder een sterke stijging van de druk in de blaas.
De tweede fase is de mictiefase. Deze fase wordt aangestuurd door het brein waarbij het mictiecentrum reageert op sensorische input en dan pas op een gewenste tijd en plaats de motorische prikkel doorgeeft, wat leidt tot samentrekking van de blaas.
Het bewust worden van (de mate van) blaasvulling ontstaat tussen de eerste en tweede verjaardag.
De volgende stap in de ontwikkeling is het willekeurig uitstellen van de mictie tot een daarvoor geschikte plaats en/of tijd. Dit kan doordat de sluitspier willekeurig aangespannen kan worden en de (immature) plasreflex vanuit het centrale zenuwstelsel onderdrukt kan worden. De mogelijkheid om de mictie willekeurig te beginnen of te onderdrukken, onafhankelijk van het niveau van blaasvulling, ontwikkelt zich meestal gedurende het tweede en derde levensjaar [57].
Een normale mictie begint met de ontspanning van de bekkenbodem en uitwendige kringspier, gevolgd door een volledige contractie van de detrusorspier (blaaswand). Met het toenemen van de mogelijkheid om de mictie uit te stellen neemt ook het plasvolume toe. Vanaf ongeveer vierjarige leeftijd kunnen kinderen niet alleen willekeurig beginnen met de mictie en uitstellen van de mictie, maar ook een eenmaal begonnen mictie weer onderbreken [66][49].
Feces
Twee groepen spieren zijn belangrijk voor de zindelijkheid voor feces: de interne en externe anale sfincters (kringspieren) en de spieren van de bekkenbodem. De interne sfincter kan niet willekeurig worden aangestuurd. De externe sfincter en de bekkenbodemspieren kunnen willekeurig worden aangespannen of ontspannen.
Spieractiviteit in de darmwand (peristaltiek) zorgt ervoor dat de inhoud van de darmen wordt gemengd en verplaatst. Meerdere keren per dag (ongeveer 4-10 keer) beweegt een peristaltische golf door de gehele darm, van de maag naar de dikke darm.
Aandrang voor defecatie komt tot stand door de vulling van het rectum (de endeldarm). Als het rectum zich vult, ontspant de interne sfincter. Als de externe sfincter en de bekkenbodemspieren niet aanspannen, ledigt de darm zich.
Om zindelijk te worden dient het kind zich bewust te zijn van de aandrang en zo nodig de externe sfincter en de bekkenbodemspieren aan te spannen (ophouden van de feces). Vervolgens worden tijdens de defecatie de externe sfincter en de bekkenbodemspieren bewust ontspannen. Door te persen, waarbij de intra-abdominale druk verhoogt, wordt de feces naar buiten gewerkt en ledigt de darm zich.
Vanaf de leeftijd van ongeveer 1 jaar ontdekt een kind de vaardigheid van het beheersen van zijn bekkenbodemspieren. Bij dit ontwikkelen van het gevoel van beheersing speelt ook positieve feedback van de ouders een rol. Later is de terugkoppeling van de ouders niet meer nodig, maar voelt een kind zich intrinsiek prettig bij het bewust defeceren. Voor de vierde verjaardag hebben kinderen dit proces meestal geleerd en eigen gemaakt tot een privédaad waar nauwelijks meer over nagedacht hoeft te worden.
2.5 Epidemiologie
Urine
Kinderen lijken tegenwoordig op latere leeftijd zindelijk te worden. In de jaren 1950 was de gemiddelde leeftijd waarop zindelijkheidstraining overdag werd voltooid 28,5 maanden, >97% van de kinderen had deze mijlpaal bereikt tegen de leeftijd van 36 maanden [74]. Latere studies suggereren dat slechts 40% tot 60% van de kinderen de training heeft voltooid tegen de leeftijd van 36 maanden [48][44][43]. Onderzoek in Nederland liet zien dat de mediane leeftijd waarop kinderen in 1996 overdag zindelijk waren significant later was dan in 1966: 32,6 versus 25,9 maanden voor jongens en 29,7 versus 21,5 maanden voor meisjes [65].
Meisjes hebben vaker last van urine-incontinentie dan jongens [55]. Jongens hebben vaker last van enuresis dan meisjes [70][52]. Dit geslachtsverschil is, alhoewel dan niet meer zo duidelijk, nog steeds aantoonbaar in de adolescentie [52].
Incontinentie overdag komt voor bij naar schatting 3-8% van de 4-7-jarigen [64][44][57]. In een Nederlandse studie bleek 18,8% van de 8-17 jarigen in de afgelopen 6 maanden een vorm van incontinentie overdag te hebben ervaren [55]. De variatie in prevalentiecijfers is mogelijk het gevolg van de verschillende definities die in de studies worden gehanteerd.
Enuresis komt voor bij naar schatting 5-10% van de 7-jarigen. De prevalentie bij tieners is naar schatting 3%, terwijl naar schatting 0,5-1% van volwassenen last heeft van enuresis [76][64][62][57].
Feces
De meeste kinderen worden tussen hun tweede en derde verjaardag zindelijk voor feces [58][37]. Meer dan 95% is voor de vierde verjaardag zindelijk voor feces. Meisjes zijn eerder zindelijk voor feces dan jongens.
De defecatiefrequentie is afhankelijk van de leeftijd, het voedingspatroon en ook van een genetische component. Bij ruim 90% van de kinderen zal de meconiumlozing binnen 24 uur na de geboorte optreden (48 uur bij prematuren). Borstvoeding geeft meestal een hogere defecatiefrequentie en een zachtere consistentie van de feces dan kunstvoeding (zie tabel 1). De spreiding in de defecatiefrequentie bij borstvoeding is groter dan bij kunstvoeding (zie tabel 1). Experts benoemen dat bij borstvoeding de defecatiefrequentie kan variëren ‘van 10/dag tot 1x/10 dagen’.
Tabel 1: Defecatiefrequentie per leeftijd (gebaseerd op [80]).
Leeftijd
Defecatiefrequentie/
week (range)
Defecatiefrequentie /
dag (range)
0-14 weken
22 (4-35)
3 (1-5)
Borstvoeding
23 (9-38)
3 (1-5)
Kunstvoeding
14 (5-24)
2 (1-3)
Gemengde voeding
21 (7-30)
3 (1- 4)
14 weken – 4 jaar
11 (7- 17)
2 (1- 2)
De prevalentie van obstipatie op de kinderleeftijd (0-18 jaar) varieert van 0.5% tot 32.2% in Westerse en niet-Westerse landen, met een gepoolde prevalentie van 9.5% [7].
Fecale incontinentie komt voor bij 1-4% van de kinderen ouder dan 4 jaar in Nederland [75][35]. In een onderzoek in Amsterdam bij schoolkinderen van groep 3 (5-6 jaar) en groep 7 (11-12 jaar) was de prevalentie respectievelijk 4,1% en 1,6% [35].
Bij ten minste 80% van de kinderen met fecale incontinentie is de incontinentie het gevolg van (ernstige) obstipatie [79][54][35].
Incontinentie zonder obstipatie komt voornamelijk bij jongens voor (80-90%) [77][31].
In de adolescentie blijkt 15-30% van de kinderen met fecale incontinentie hier nog steeds klachten van te hebben. Vaak is dit nog altijd het gevolg van chronische obstipatie [45][34][31].
2.6 Etiologie en pathogenese
Urine
Kinderen kunnen een (tijdelijke) terugval in zindelijkheid hebben als gevolg van spanningen en life-events (zoals scheiding, verhuizing, naar de basisschool gaan, oorlogs- of vluchtervaringen, maar ook bijvoorbeeld verjaardag of Sinterklaas).
Continue incontinentie is vrijwel altijd geassocieerd met een anatomische aandoening van de urinewegen, zoals een ectope ureter.
De oorzaak van monosymptomatische enuresis (MNE) is multifactorieel. Het wordt toegeschreven aan een onbalans tussen nachtelijke urineproductie, functionele blaascapaciteit en het vermogen om uit de slaap te ontwaken [51]. Dit wordt ook wel het ‘driesystemenmodel’ genoemd.
Bij veel kinderen met monosymptomatische enuresis (MNE) is er sprake van een positieve familieanamnese [41].
Feces
De consistentie van de feces speelt een grote rol bij het tijdig tot stand komen van de zindelijkheid. Langdurige en ernstige obstipatie is de voornaamste factor die kan leiden tot het niet of laat zindelijk worden voor feces.
Bij functionele obstipatie is er geen organische oorzaak voor de obstipatie.
Fecale incontinentie kan onder andere worden veroorzaakt door obstipatie, een organische oorzaak (bijvoorbeeld neurologisch of gastro-intestinaal) of door anorectale chirurgie.
Ongeveer een kwart van de kinderen met fecale incontinentie zonder obstipatie heeft ook last van urine-incontinentie overdag en/of enuresis [31].
Slechts bij 5% van de kinderen met obstipatie wordt een organische oorzaak gevonden [2].
2.7 Differentiaal diagnose
Urine
Urine-incontinentie wordt vaak veroorzaakt door een andere aandoening/probleem. In tabel 2 staan de mogelijke (medische) oorzaken voor urine-incontinentie. In tabel 3 staat de verpleegkundige differentiaal diagnose*. De verpleegkundige DD kan ook door jeugdartsen worden ingezet. Voor meer informatie wordt verwezen naar handboeken.
Tabel 2: Mogelijke (medische) oorzaken voor urine-incontinentie.
Ureterocèle doorlopend tot in de blaashals/ urethra
Vrouwelijke Genitale Verminking (VGV)
Neurogeen
(Myelo)meningocèle, tethered spinal cord
Hersenbeschadigingen ten gevolge van diverse ziekten (tumor/infectie/anderszins)
Dwarslaesie
Hormonaal
AVP (vasopressine) deficiëntie of resistentie (voorheen diabetes insipidus)
*HBO- verpleegkundigen en verpleegkundig specialisten zijn opgeleid in het proces van verpleegkundig klinisch redeneren. Waarbij de verpleegkundige of verpleegkundig specialist na het verzamelen van informatie op basis van de PES-structuur (Probleem-Etiologie-Symptomen) tot verpleegkundige differentiaaldiagnoses komt. Door middel van gesprek met de ouder of de jeugdige wordt door middel van gezamenlijke besluitvorming bepaald wat de verpleegkundige werkdiagnose wordt.
Tabel 3: De verpleegkundige differentiaal diagnose voor urine-incontinentie. Genoemd worden de titel van de diagnose zoals omschreven in het handboek NANDA [67], met daarachter de code van de diagnose.
Kind
Ouder/Gezin
Verstoorde urine-uitscheiding (00016)
Kennistekort (00126)
Obstipatie (00011)
Overbelasting (00177)
Zelfstandigheidstekort in toiletgang (00110)
Verstoord welbevinden (00214)
Vertraagde ontwikkeling van het kind (00314)
Ouderrolconflict (00064)
Angst (00146)
Ouderschapstekort (00056)
Risico op verstoorde hechting (00058)
Verstoorde gezinscoping (00073)
Urge-urine-incontinentie (00019)
Disfunctionele gezinsprocessen (00063)
Ineffectief gezondheids-onderhoud gedrag (00292)
Feces
Obstipatie en fecale incontinentie worden vaak veroorzaakt door een andere aandoening/probleem. In tabel 4 staan de mogelijke (medische) oorzaken voor obstipatie en fecale incontinentie. In tabel 5 staat de verpleegkundige differentiaal diagnose*. De verpleegkundige DD kan ook door jeugdartsen worden ingezet. Voor meer informatie wordt verwezen naar handboeken.
Tabel 4: Mogelijke (medische) oorzaken voor obstipatie en fecale incontinentie.
Anatomisch
Anorectale malformatie (anusatresie, abnormale positie van de anus)
Anale stenose
Anale fissuur
Neurogeen
Ziekte van Hirschsprung
Pseudo-obstructie syndroom
(Myelo)meningocèle, tethered spinal cord
Metabool en gastro-intestinaal
Hypothyreoïdie
AVP (vasopressine) deficiëntie of resistentie (voorheen diabetes insipidus)
Tabel 5: De verpleegkundige differentiaal diagnose voor obstipatie en fecale incontinentie. Genoemd worden de titel van de diagnose zoals omschreven in het handboek NANDA [67], met daarachter de code van de diagnose.
Kind
Ouder/Gezin
Obstipatie (00011)
Kennistekort (00126)
Risico op obstipatie (00015)
Verstoord welbevinden (00214)
Verstoorde continentie voor feces (00319)
Overbelasting (00177)
Diarree (00013)
Ouderschapstekort (00056)
Zelfstandigheidstekort in toiletgang (00110)
Disfunctionele gezinsprocessen (00063)
Ouderrolconflict (00064)
Bedreigde gezinscoping (00074)
Ineffectief gezondheids-onderhoud gedrag (00292)
*HBO- verpleegkundigen en verpleegkundig specialisten zijn opgeleid in het proces van verpleegkundig klinisch redeneren. Waarbij de verpleegkundige of verpleegkundig specialist na het verzamelen van informatie op basis van de PES-structuur (Probleem-Etiologie-Symptomen) tot verpleegkundige differentiaaldiagnoses komt. Door middel van gesprek met de ouder of de jeugdige wordt door middel van gezamenlijke besluitvorming bepaald wat de verpleegkundige werkdiagnose wordt.
2.8 Comorbiditeit
Urine
Verschillende aandoeningen kunnen samen voorkomen met incontinentie. Deze kunnen de prognose en/of respons op therapie beïnvloeden.
Kinderen met incontinentie hebben vaker psychiatrische aandoeningen (zoals ADHD en ASS) of een ontwikkelingsachterstand.
Van de kinderen met incontinentie overdag heeft 7% een ontwikkelingsachterstand, bij kinderen zonder incontinentie overdag heeft 3% een ontwikkelingsachterstand [60].
Bij kinderen met incontinentie overdag en/of enuresis komen vaker angststoornissen en depressieve symptomen voor [64].
Bij kinderen met incontinentie overdag en/of enuresis komt vaker ASS voor, de studies hanteren echter verschillende definities en hebben methodologische beperkingen [50].
Kinderen met enuresis hebben twee keer zo vaak ADHD als kinderen zonder enuresis [71][38].
Anderzijds hebben kinderen met psychiatrische aandoeningen (zoals ADHD en ASS) of een ontwikkelingsachterstand vaker last van incontinentie.
Bij 7-jarige kinderen met een ontwikkelingsachterstand komen problemen met incontinentie vaak voor: incontinentie overdag (16-39%), enuresis (38%) [60][38].
Kinderen met ADHD hebben twee keer zo vaak enuresis als kinderen zonder ADHD [71].
Ongeveer 20-30% van de kinderen met ADHD heeft enuresis [39].
2-30% van de kinderen met ASS heeft enuresis [50].
Kinderen met urine-incontinentie hebben vaak ook last van obstipatie en /of fecale incontinentie [30][60].
Feces
Obstipatie komt vaak voor bij kinderen met urine-incontinentie overdag en/of enuresis (zowel MNE als NMNE) [51]..
Kinderen met functionele obstipatie hebben vaker last van blaasproblemen [32].
Bij kinderen met fecale incontinentie komen vaker angststoornissen en depressieve symptomen voor [64].
ADHD komt vaker voor bij kinderen met fecale incontinentie (13%, 7-jarige kinderen).
1-3% van de kinderen met ADHD heeft fecale incontinentie [82][53].
2-30% van de kinderen met ASS heeft fecale incontinentie [50].
Fecale incontinentie komt bij 20-31% van de 7-jarige kinderen met een ontwikkelingsachterstand voor [60][38].
2.9 Risico- en beschermende factoren
Urine
Een eerdere start van de zindelijkheidstraining (<24 maanden) geeft een kleinere kans op incontinentie overdag (OR 0.77), onafhankelijk van de manier van zindelijkheidstraining (kindgerichte versus oudergerichte methode) [56].
Een eerdere start van de zindelijkheidstraining (<24 maanden) geeft een kleinere kans op enuresis (OR 0.63), onafhankelijk van de manier van zindelijkheidstraining (kindgerichte versus oudergerichte methode) [56].
Start van de zindelijkheidstraining overdag < 12 maanden en voltooiing van de zindelijkheidstraining < 24 maanden geeft een kleinere kans op enuresis [73].
Het verlengd gebruik van luiers en het gebruik van een dwingende methode van zindelijkheidstraining geeft een grotere kans op enuresis [73].
Kindermishandeling (inclusief Vrouwelijke Genitale Verminking, VGV) kan invloed hebben op de leeftijd waarop een kind zindelijk wordt, aanleiding zijn tot regressie (terugval in zindelijkheid) of klachten van de urinewegen [83][69].
Kinderen die kinderopvang bezoeken, worden gemiddeld op ongeveer dezelfde leeftijd zindelijk als kinderen die thuis blijven [48].
Feces
Het bewust of onbewust “tegenhouden” van feces lijkt de belangrijkste oorzaak van het ontwikkelen en in stand houden van obstipatie op de kinderleeftijd [6].
2.10 Kwetsbare groepen
Urine
Kinderen met een ontwikkelingsachterstand
Onzindelijkheid voor urine of incontinentie komt vaker voor in de groep kinderen met een ontwikkelingsachterstand vergeleken met kinderen zonder een ontwikkelingsachterstand, en het komt vaker voor naarmate de achterstand ernstiger is [60][33][38]. De prevalentie van enuresis bij kinderen die in Nederland op het speciaal onderwijs zitten is hoger dan bij kinderen die op reguliere scholen zitten [46][36].
Bij zindelijkheidstraining voor kinderen met een ontwikkelingsachterstand moet rekening worden gehouden met andere componenten dan bij kinderen zonder ontwikkelingsachterstand, zoals problemen in de communicatie, beperkt vermogen om te imiteren, angst en motorische problemen (bijvoorbeeld hoge of lage spierspanning). Training of begeleiding passend bij het ontwikkelingsniveau van het kind kan een positief effect hebben op de onzindelijkheid/incontinentie.
Kinderen met psychiatrische aandoeningen
Zie ook de paragraaf Co-morbiditeit. Verschillende psychiatrische aandoeningen kunnen samen voorkomen met incontinentie. Deze kunnen de prognose en/of respons op training en begeleiding beïnvloeden.
Andere groepen
Andere kwetsbare groepen zijn kinderen met een lichamelijke beperking of kinderen met een leefomgeving en/of voorgeschiedenis die gepaard gaat met meer angst en stress, zoals vluchtelingenkinderen, kinderen die opgroeien in armoede of in situaties met huiselijk geweld.
Feces
Kinderen met een ontwikkelingsachterstand
Kinderen met een ontwikkelingsachterstand zijn gevoelig voor obstipatie en fecale incontinentie. Ook is de kans op aangeboren afwijkingen aan de darmen groter.
Kinderen met psychiatrische aandoeningen
Zie ook de paragraaf Co-morbiditeit. Verschillende psychiatrische aandoeningen kunnen samen voorkomen met obstipatie en fecale incontinentie. Deze kunnen de prognose en/of respons op training en begeleiding beïnvloeden.
Andere groepen
Andere kwetsbare groepen zijn kinderen met een lichamelijke beperking of kinderen met een leefomgeving en/of voorgeschiedenis die gepaard gaat met meer angst en stress, zoals vluchtelingenkinderen, kinderen die opgroeien in armoede of in situaties met huiselijk geweld.
2.11 Diversiteit
Cultuur
De cultuur waarin een kind wordt opgevoed kan van invloed zijn op het proces van zindelijk worden. Zo kan de leeftijd waarop ouders beginnen met de zindelijkheidstraining afhankelijk zijn van cultuur en tradities.
In Westerse landen wordt over het algemeen gebruikgemaakt van de kindgerichte aanpak, waarbij gewacht wordt op signalen dat het kind klaar is voor de training [72]. De meest gebruikte methode in Oosterse landen is de gestructureerde gedragsmethode [72]. Deze oudergerichte aanpak is gestructureerd en intensief. Daarnaast is er de vroege eliminatiemethode, deze is gangbaar in onder andere delen van China, Afrika en Centraal- en Midden-Amerika [72]. Bij de eliminatiemethode wordt het kind na iedere voeding, of als het kind signalen afgeeft die wijzen op behoefte tot mictie of defecatie, boven het toilet of op een potje gehouden door de ouder.
Naast de gehanteerde methode van zindelijkheidstraining kunnen cultuur en tradities invloed hebben op andere relevante factoren zoals het eetpatroon en opvoedstijl. Het vraagt van de JGZ-professional een (cultuur)sensitieve houding om te begrijpen waar bepaalde keuzes rondom zindelijkheid mogelijk vandaan komen. Voor meer informatie over cultuursensitief werken zie Cultuursensitief werken, Pharos.
Overige factoren
Andere diversiteitsfactoren die van invloed kunnen zijn op het proces van zindelijk worden zijn sociaaleconomische status, gezinssamenstelling, en opvoedvaardigheden van ouders.
2.12 Wensen, behoeften en opvattingen van ouders
17% van de ouders ervoer onzekerheid, stress en/of frustratie over de zindelijkheidstraining. 30% van de ouders rapporteerde onzekerheid over het juiste moment om met zindelijkheidstraining te beginnen [59].
Tijdens het proces van zindelijkheidstraining krijgen ouders hulp van grootouders, kinderopvang- professionals en kleuterleidsters [42].
Ouders vinden het belangrijk dat grootouders de zindelijkheidstraining voortzetten [42].
Driekwart van de ouders (74%) vindt dat ouders en kinderopvang een gelijke rol zouden moeten spelen in de zindelijkheidstraining, de overige ouders vinden dat ouders de grootste rol zouden moeten spelen [59].
Ouders vinden de jeugdgezondheidszorg, huisarts en de kinderarts een betrouwbare bron van informatie over zindelijkheidstraining. Ook informatie van familie, vrienden, kinderdagverblijf professionals en kleuterleidsters werd zeer gewaardeerd en als betrouwbaar beschouwd [42].
Webapplicaties (apps voor smartphones en tablets) gericht op ouders werden door ouders over het algemeen gezien als een goede manier om ouders te informeren [42]. De meest gebruikte bron van informatie over zindelijkheidstraining (voor 41% van ouders) was het internet (opvoedingswebsites, blogs en sociale media) [47].
Ouders gaven de voorkeur aan een brochure via de reguliere post als een van de gemakkelijkste manieren om informatie te verkrijgen. De brochure zou gericht moeten zijn op ouders, in begrijpelijke taal zonder moeilijke of wetenschappelijke termen, met veel kleuren en illustraties [42].
2.13 Gevolgen voor kind, ouder(s) en gezin
Niet zindelijk of incontinent zijn voor urine en/of feces kan grote gevolgen hebben voor kinderen, ouders en het gezin.
Tabel 6: Mogelijke gevolgen van niet zindelijk of incontinent zijn voor urine en/of feces.
Kind
Schaamte
Vermijdingsgedrag (logeren, schoolreisje)
Gepest worden
Angst voor pesten
Minder goed slapen
Minder zelfvertrouwen
Gedragsproblemen, internaliserend of externaliserend (zoals depressie, zie ook Comorbiditeit)
Lagere kwaliteit van leven
Geweigerd worden bij aanmelding op school of buitenschoolse opvang
Ouders
Opvoedingsvragen en -problemen
Extra werk (wassen, schoonmaken, begeleiden)
Extra kosten (luiers, nieuwe kleren, beddengoed en matrassen, vaker een beroep doen op medische zorg)
Stress, schaamte en zorgen (gevoel van tekort schieten, is mijn kind wel normaal, andere kinderen zijn al zindelijk, hoe moet het met school)
Relatie tussen ouders kan onder druk komen te staan (door stress of andere aanpak beide ouders)
Gezin
Ouder-kind relatie kan onder druk komen te staan (door stress en frustratie, gedachtes dat kind het expres doet, oplopende druk)
3 Preventie en signaleren
In deze module worden preventieve methoden beschreven om zindelijkheidsproblematiek te voorkomen, inclusief aanbevelingen voor de zindelijkheidstraining.
Zie ook de bijlage ‘Praktische informatie voor JGZ-professionals over preventie zindelijkheidsproblematiek’ voor meer informatie.
Aanbevelingen
3.1 Uitgangsvragen
Hoe en wanneer kan preventie van onzindelijkheid/incontinentie (en de gevolgen daarvan) het beste plaatsvinden?
Hoe en wanneer kunnen JGZ-professionals onzindelijkheid/incontinentie (en de gevolgen daarvan) het beste signaleren?
4 Samenwerken en verwijzen
Deze module beschrijft de verschillende onderzoeken die JGZ-professionals kunnen doen bij onzindelijkheid en incontinentie. Daarnaast worden redenen beschreven om te verwijzen naar netwerkpartners en hoe optimaal samen te werken met netwerkpartners.
Zie ook de bijlagen ‘Onderzoeken, verwijzen en samenwerken bij onzindelijkheid en incontinentie’ en de stroomschema’s incontinentie, enuresis en obstipatie voor meer informatie.
Aanbevelingen
4.1 Uitgangsvragen
Welk onderzoek (medisch, psychosociaal of anderszins) kunnen JGZ-professionals zelf doen bij onzindelijkheid en incontinentie?
Wanneer moet worden verwezen en naar welke professional?
Hoe werkt de JGZ optimaal samen met netwerkpartners?
5 Begeleiden
Deze module beschrijft de rol van de jeugdgezondheidszorg bij de begeleiding van kinderen en hun ouders bij zindelijkheidsproblematiek, inclusief mogelijke interventies. Waar nodig is in deze module een onderverdeling gemaakt in een aantal onderwerpen. In de praktijk zal deze verdeling niet altijd even scherp te maken zijn.
Urine-incontinentie overdag en LUTS (lower urinary tract symptoms)
Enuresis
Obstipatie en fecale incontinentie
Indien er binnen de JGZ-organisatie een opvoedadviseur werkzaam is kan worden overwogen om deze in te zetten indien er sprake is van opvoedvragen zonder verdenking op medische oorzaak.
Zie ook de bijlagen ‘Informatie ten behoeve van begeleiding zindelijkheidsproblematiek’ en de stroomschema’s incontinentie, enuresis en obstipatie voor meer informatie.
Aanbevelingen
5.1 Uitgangsvragen
Hoe kunnen JGZ-professionals (ouders van) kinderen die onzindelijk/incontinent zijn het beste begeleiden?
Welke effectieve interventies kunnen JGZ-professionals inzetten of afraden bij onzindelijkheid en incontinentie?
6 Bijlagen
Alle bijlagen zijn ook te downloaden vanuit ‘Materialen’.
6.1 Praktische informatie voor JGZ-professionals over preventie zindelijkheidsproblematiek
Primaire preventie van zindelijkheidsproblematiek betekent stimuleren en training op het juiste moment en op de juiste manier. Daarnaast draagt preventie van obstipatie bij aan het voorkomen van fecale incontinentie.
Rijpheidssignalen
Niet alleen de leeftijd van een kind is bepalend voor het juiste startmoment. Kinderen ontwikkelen zich immers ieder in hun eigen tempo. Er zijn specifieke signalen dat een kind klaar is om te starten met zindelijkheidstraining. Dit zijn vaardigheden en kenmerken van het kind die samenhangen met de ontwikkeling, ook wel ‘rijpheidssignalen’ genoemd. De meeste kinderen vertonen deze rijpheidssignalen tussen de 18 en 24 maanden. Dit betekent dat er ook een kleine groep is bij wie dit pas later het geval is. Neem bijvoorbeeld kinderen met een ontwikkelingsachterstand, waarbij deze signalen niet altijd vanzelf komen.
Kenmerken die aangeven dat het kind toe is aan zindelijkheidstraining zijn onder andere:
Het kind gaat gedrag imiteren.
Het kind weet wat waar hoort.
Het kind gaat tekenen van onafhankelijkheid van de ouder tonen (zoals ‘nee’ zeggen).
Het kind geeft aan dat het een natte luier heeft of in de luier heeft gepoept.
Het kind gaat interesse in zindelijkheid tonen, onder andere door de ouder te volgen naar het toilet en interesse te tonen in wat de ouder daar doet.
Daarnaast is een aantal praktische randvoorwaarden nodig, zoals:
Het kind kan op een potje gaan zitten en weer opstaan.
Het kind kan aangeven dat hij moet plassen of poepen of dat hij geplast of gepoept heeft; dit hoeft niet verbaal te zijn.
Het kind moet ontspannen op het potje of het toilet kunnen zitten (brede rand), zie ook ‘Zithouding’.
Naast het observeren van de aanwezigheid van deze signalen kunnen ouders een aantal zaken ook actief stimuleren, zonder dat er direct sprake is van ‘training’. Voorbeelden hiervan zijn:
Woorden geven aan het geplast hebben in de luier of zien dat het kind aan het plassen is in de luier.
Zorgen voor voldoende vocht en vezels en het ontlastingspatroon observeren.
Leren aan- en uittrekken van de (onder)kleding.
Het kind leren een goede houding aan te nemen op het potje of het toilet.
Oefenen met een enkele keer naar het potje of het toilet gaan zonder plas of poep te verwachten. Hiermee wordt naar het potje of het toilet gaan minder spannend.
Andere factoren die een rol spelen bij het starten van de zindelijkheidstraining zijn de beschikbare tijd en motivatie van ouders. Het is belangrijk dat de ouder zich bewust is dat zindelijkheidstraining tijd en aandacht kost, en niet betekent dat het kind daarna nooit meer een ongelukje heeft.
Leeftijd & duur
Uit de voorwaarden volgt dat het niet zinvol lijkt onder de 18 maanden te beginnen met de zindelijkheidstraining. Te laat beginnen met zindelijkheidstraining maakt dat het kind meer aandacht heeft voor andere dingen in zijn ontwikkeling dan plassen/poepen. Daarnaast is het, in verband met school, wenselijk dat de zindelijkheidstraining voltooid is voor de leeftijd van 4 jaar. Ook zijn er in de literatuur aanwijzingen dat tijdige zindelijkheidstraining (start voor 24 maanden) de kans op zindelijkheidsproblematiek op latere leeftijd verkleint [56]. Deze informatie, in combinatie met de ervaring dat de meeste kinderen een eerste interesse tonen tussen de 18 en 24 maanden, maakt dat dit in de meeste gevallen de juiste leeftijd is om de training te starten. De duur van een normale zindelijkheidstraining verschilt van kind tot kind.
Methode zindelijkheidstraining
Afhankelijk van de wensen en voorkeuren van ouders kan de aanpak op maat worden aangepast. Onderstaande beschrijving beschrijft de aanpak zoals deze vanuit de JGZ wordt geadviseerd.
Start met het eerst oefenen op een potje. Laat het kind spelenderwijs een aantal keer per dag op het potje zitten met luier aan, daarna zonder luier. Het gebruik van een potje in plaats van een toiletbrilverkleiner is aan te raden bij de start van de training, omdat kinderen daar makkelijker zelf op en af kunnen komen en zij hier in een betere houding op kunnen zitten. Desgewenst kan de stap met luier aan op het potje worden overgeslagen. Ook kan desgewenst direct worden gestart op het toilet, met gebruik van een toiletbrilverkleiner en een voetenbankje.
Laat het kind vervolgens op vaste tijden per dag enkele minuten op het potje zitten zonder luier. Goede momenten zijn: sowieso als er signalen zijn/het kind aangeeft dat het nodig moet, en daarnaast als het kind wakker wordt, na het drinken of de maaltijd, bij weggaan of thuiskomen. Vertel daarbij iets leuks terwijl het kind op het potje zit, lees een boekje voor of zing een liedje. Zet het kind slechts enkele minuten op het potje. Het kind laten zitten tot hij iets gepresteerd heeft, is sterk af te raden. Bij het proberen te plassen wordt afgeraden om te persen. Als kinderen dit toch doen, laat ze dan op een fluitje blazen, zelf fluiten, bellenblazen of tot 10 tellen, dit leidt de aandacht af. Bij het proberen om te poepen mag er wel actief worden mee geperst.
Als er geplast of gepoept wordt, dan wordt er geprijsd en beloond, zie ‘Belonen’. Als er niet geplast of gepoept wordt, dan wordt er neutraal (niet negatief) gereageerd.
Laat vervolgens het kind langzaamaan wennen aan zitten op het toilet. Denk hierbij aan een toiletbrilverkleiner en de zithouding (zie ‘Zithouding’). De kern van de voorlichting is dat zindelijkheidstraining zonder dwang en spelenderwijs gebeurt en er tijd voor genomen moet worden, zodat het kind positieve leerervaringen opdoet.
Als de ontwikkeling anders verloopt
Bij een kleine groep kinderen verloopt de ontwikkeling net even anders (bijvoorbeeld vanwege een ontwikkelingsachterstand, opgroeien in stress, etc.). De JGZ-professional kan dan in overleg met ouders kijken wat de mogelijkheden zijn om stappen te maken in het zindelijkheidsproces. Dit is per kind anders. Er kan bijvoorbeeld gestart worden met regelmatig op het potje of het toilet te zitten, waarbij ‘succeservaringen’ (plassen of poepen) aanleiding kunnen zijn tot bewustwording bij het kind. Ook kunnen beloningen worden ingezet op kleine stapjes in het proces zoals zitten op het potje of het toilet, zelf luier uitdoen, etc. Hou er rekening mee, en bespreek met ouders, dat het proces bij deze kinderen langer kan duren. Het optreden van ongelukjes hoeft geen teken te zijn dat zindelijk worden niet haalbaar is.
Zindelijkheidstraining ’s nachts
Als een kind een aantal maanden overdag zindelijk is en soms ’s nachts spontaan droog is, kan ook de zindelijkheid ’s nachts gestimuleerd worden. Ouders kunnen het kind voor het slapen gaan nog eens laten plassen, als onderdeel van het avondritueel. Een kind mag ’s avonds gewoon drinken, maar liever niet te grote hoeveelheden. Als vuistregel wordt aangeraden na 18 uur nog 200-300 ml te drinken.
Ook bij het trainen van de zindelijkheid ’s nachts is het belangrijk dat succes wordt beloond met complimenten. Ongelukjes horen erbij en het is belangrijk dat de ouder niet boos of teleurgesteld reageert. Het gebruik van een matrasbeschermer is aan te raden als een kind zonder luier gaat slapen. Laat het kind (afhankelijk van de leeftijd) meehelpen met verschonen van de pyjama en het bed.
Apps, boeken, websites en podcasts
Het gebruik van apps en internet is onderdeel van het dagelijks leven voor ouders. Ook rond het onderwerp ‘Zindelijkheid’ is het van belang om ouders informatie te geven over betrouwbare bronnen van informatie. Sommige gemeentes vergoeden (soms in samenwerking met JGZ-organisaties) het gebruik van bepaalde apps.
Een aantal bronnen van informatie worden aanbevolen, de overige (vaak commerciële) bronnen zijn benoemd omdat het belangrijk is dat JGZ-professionals op de hoogte zijn van de bestaande mogelijkheden.
Tabel 1: Bronnen van informatie
Aanbevolen bronnen
Overige bronnen
Apps (Nederlandstalig):
Groeigids-app. App met betrouwbare informatie over opvoeden en opgroeien. Gratis.
Apps (Nederlandstalig):
De pot op. App ter ondersteuning van de zindelijkheidstraining met tips, video’s. Testen of ouder en kind er klaar voor zijn is gratis, voor meer informatie moet betaald worden (€ 44,99 voor 6 maanden).
Potty Whiz. App ter ondersteuning van de zindelijkheidstraining met tips, video’s. Gratis, met in-app aankopen.
Plasklas.nl. Een app en een boek ter ondersteuning van de zindelijkheidstraining. Kosten: € 34,99 toegang tot app, webinars en verzending van het boek.
Boeken:
De zindelijkheidsbox. Kosten: € 36,95. Deze bevat een trainingsprogramma van een week, daarnaast is er een online community waar vragen van ouders worden beantwoord.
Zindelijk, nu al? Kosten: € 19,95. Een boek met een negenstappenplan voor zindelijkheidstraining en praktische adviezen.
Zindelijk maken is kinderspel. Kosten: € 18,95. Een handleiding voor ouders om hun kind te begeleiden bij het zindelijk worden.
Bedplassen. Daar wil je van af! Kosten: € 26,95. Een instructieboek voor kinderen en ouders hoe je met hulpmiddelen en oefeningen van bedplassen af kunt komen.
Joep moet poepen. Een gratis digitaal boekje over een jongen die niet op het toilet kan poepen. Gemaakt in samenwerking met de poeppoli van Amsterdam UMC en Yakult.
Het is belangrijk dat het kind goed en ontspannen kan zitten. De voeten zijn ondersteund met de knieën in ongeveer 90° en het kind zit passend op de bril. Vaak is een brilverkleiner tot de leeftijd van minimaal 8 jaar nodig om te voorkomen dat kinderen met hun billen in de wc bril zakken en daardoor hun bekkenbodemspieren aanspannen, waardoor het plassen en poepen bemoeilijkt wordt. Gebruik ook een opstapje waar het kind zijn voeten op kan zetten. Voor het plassen zit het kind goed rechtop. Voor het poepen is het belangrijk om de zithouding aan te passen en de knieën hoger te plaatsen dan de billen, zodat de bekkenbodemspieren optimaal ontspannen en de anorectale hoek vergroot wordt.
Ga mee naar het toilet. Niet alleen voor meisjes is een goede zithouding belangrijk, leer ook jongens zittend plassen. Jongens die bij een zindelijkheidstraining staand leren plassen, leren soms verkeerd te plassen. Bij het staand plassen is de bekkenbodem onvoldoende ontspannen en moet de blaas tegen een hogere weerstand op. Hierdoor bestaat het risico dat de blaas niet volledig geleegd wordt, dit verhoogt het risico op urineweginfecties. Daarnaast wordt ontlasting tegengehouden wanneer een jongen staand plast en het rectum gevuld is.
Verloop
Urine: Als het kind overdag goed op het toilet plast, kan de luier overdag uit. Soms kan het uitlaten van de luier overdag net ‘een laatste zetje geven’ in het zindelijk worden. Als het kind ook enkele nachten een droge luier heeft, kan ook ’s nachts de luier uit. Voor het naar bed gaan wordt geplast. Laat het wat oudere kind nog even lezen of naar muziek luisteren en laat het kind vervolgens nog een keertje plassen. Het gebruik van absorberende broekjes voor de nacht (pyjamabroekjes, luierbroekjes, trainingsbroekjes) kan handig zijn.
De meeste kinderen zijn op 4-jarige leeftijd overdag droog en op 5-jarige leeftijd ’s nachts droog [65]. Een kind kan echter ook eerst ’s nachts droog zijn en daarna overdag.
Hoewel veel kinderen hieraan voldoen, komt het vaak voor dat kinderen zo in hun spel opgaan, dat ze toch te laat zijn voor het plassen op het toilet (spel-enuresis). Naast bovenstaande items (geen druk en ontspanning) kan het verstandig zijn kinderen bewust te laten plassen vóórdat ze bijvoorbeeld buiten gaan spelen, of op de iPad of spelcomputer gaan.
Er is onvoldoende wetenschappelijk bewijs gevonden of het type luier (katoenen luier of wasbare luiers versus papieren luier of wegwerpluier) invloed heeft op de leeftijd van zindelijk worden [22].
Feces: Soms kiezen kinderen een alternatieve plaats om te poepen: achter de bank, in een hoekje van de kamer. Zij hebben dan wel de beheersing over de bekkenbodem- en sluitspieren, maar zijn nog niet in staat om de feces op de sociaal wenselijke plaats, potje of toilet, te deponeren (mogelijk door angst om de feces letterlijk los te laten waarbij het verdwijnt in potje/toilet of vanwege het besef dat je dit niet doet in bijzijn van anderen). Daarbij kan eventueel geadviseerd worden het kind de ontlasting in de luier te laten doen terwijl het op het potje of toilet. Als dit goed gaat dan kan 1 flapje los van de luier, dan 2 flapjes los en als laatste stap kan de luier los in het toilet gelegd of gat in de luier worden geknipt. Zo worden langzaamaan (zonder druk) stappen gemaakt.
Belonen
Bij alle stappen is het positief belonen belangrijk. Voor ouders kan het lastig zijn een beloning te bedenken die geen snoep of een echt cadeautje is. Voorbeelden van een beloning zijn een stickertje en bij een vol vel een cadeautje; een zonnetje tekenen bij de dag, etc. Denk echter ook aan: samen een spelletje doen, buiten spelen, een filmpje kijken, het avondeten uitkiezen. Een kleine beloning bij goed toiletgedrag (bijvoorbeeld goed op het potje zitten) kan in het vooruitzicht worden gesteld. Pas later kan een beloning gegeven worden als ook het daadwerkelijk plassen of poepen op potje of toilet lukt. In tabel 2 worden enkele uitgangspunten van belonen gegeven.
Tabel 2 – Uitgangspunten voor beloningen.
Beloningen en beloond doelgedrag zijn in onderling overleg vastgesteld.
Het kind vindt de beloning leuk.
Het beloonde gedrag is duidelijk omschreven en observeerbaar.
De beloning wordt consequent gegeven, volgend op het doelgedrag.
De beloning wordt zo snel mogelijk na het gewenste gedrag gegeven.
De beloning wordt alleen gegeven bij het doelgedrag.
De beloning wordt niet meer teruggevraagd (ongelukjes worden niet bestraft door de beloning weer terug te nemen).
Kinderopvang
Het bezoek aan de kinderopvang op zichzelf heeft geen directe invloed op het moment waarop een kind zindelijk wordt: Kinderen die kinderopvang bezoeken, worden gemiddeld op ongeveer dezelfde leeftijd zindelijk als kinderen die thuisblijven [48].
Andere factoren zoals de aanpak van de ouders, de methoden die in de kinderopvang worden gebruikt, en de individuele ontwikkeling van het kind spelen een grotere rol. Als een kind naar de kinderopvang gaat, is het van belang dat ouders de aanpak van de zindelijkheidstraining afstemmen met de kinderopvang.
Preventie obstipatie & fecale incontinentie
Naast de juiste zindelijkheidstraining speelt ook de preventie en behandeling van obstipatie een belangrijke rol in de preventie van zindelijkheidsproblematiek. Bij ten minste 80% van de kinderen met fecale incontinentie is de incontinentie het gevolg van (ernstige) obstipatie [79][54][35]. Functionele obstipatie is vaak een oorzaak van fecale incontinentie, 75-90% van kinderen met obstipatie heeft last van fecale incontinentie [2]. Daarom is het van belang om gericht naar het poepgedrag van een kind te vragen. Veel ouders vinden het poepgedrag van hun kinderen ‘normaal’, terwijl dit bij goed doorvragen lang niet altijd het geval zal zijn. Indien de diagnose functionele obstipatie wordt gesteld aan de hand van de Rome IV criteria (zie Kennismodule), zie dan de bijlage ‘Informatie ten behoeve van begeleiding zindelijkheidsproblematiek’ voor behandeling.
Preventieve adviezen
Kunstvoeding
Bij de overgang van borst- naar kunstvoeding neemt de defecatiefrequentie vaak af, en kan worden afgewacht zolang er geen sprake is van de criteria voor obstipatie (zie Kennismodule).
Vraag na of de kunstvoeding goed wordt klaargemaakt (verhouding poeder/water).
Bij kunstvoeding en aanhoudend bemoeilijkte defecatie kan men een voeding met speciale toevoegingen gebruiken [26][27]. Waak echter voor het te snel en te vaak wisselen van voedingen. Zie ook de bijlage ‘Informatie ten behoeve van begeleiding zindelijkheidsproblematiek’ voor behandeling van obstipatie.
Borstvoeding
Zuigelingen die alleen borstvoeding krijgen, hebben zelden obstipatie. Is dit wel het geval dan moet er goed gekeken worden naar een eventueel onderliggende oorzaak en kan worden gestart met laxantia (zie module ‘Begeleiding’ voor behandeling).
Leefstijl- en overige adviezen
Denk aan een normaal eetpatroon dat voldoende vocht en vezels bevat (zie JGZ-richtlijn ‘Voeding en eetgedrag’) naast een normaal beweegpatroon voor de leeftijd van het kind. Vraag zo nodig na wat een kind eet en drinkt op een dag.
Het is van belang dat een kind zelf de billen kan afvegen voor de start op de basisschool.
Bij pijn aan de anus of fissuren: verwijzing naar de huisarts voor verder beleid.
Op oudere leeftijd (vanaf ongeveer 2 jaar) kunnen psychologische factoren meespelen bij het ontstaan en onderhouden van obstipatie (ophoudgedrag). Bij herkenning door de JGZ moeten ouders begeleid en geadviseerd worden: druk/straf wegnemen, eventueel beloningssysteem invoeren, de tijd nemen, zie ‘Methode zindelijkheidstraining’ en ‘Belonen’. Mogelijke factoren kunnen zijn:
Een kind (of de ouders) neemt geen tijd voor poepen (het wil zijn spel hiervoor niet onderbreken, ouders moeten weg).
Angst voor pijn bij poepen, nadat het poepen eerder pijnlijk is geweest.
Schaamtegevoelens: poep is vies.
Zindelijkheidstraining niet adequaat: bijvoorbeeld straf bij ongelukjes.
Angst om naar het toilet te gaan: poepen op het toilet is eng, opspattend water (bij poepen) kan schrikreactie opleveren.
Luierpoepen: alleen in de luier willen poepen.
Onvoldoende structuur en regelmaat in het gezin.
Niet zinvol is:
Borstvoeding staken. Obstipatie is nooit een reden om de borstvoeding te staken.
Overgaan van borstvoeding naar kunstvoeding. De overgang van borstvoeding naar kunstvoeding leidt juist nogal eens tot vermindering van de frequentie van feces en zo mogelijk tot obstipatie.
Toevoegen extra vocht of vezels. Als bij navragen van het eet- en drinkpatroon blijkt dat een kind voldoende vocht en vezels binnenkrijgt (zie JGZ-richtlijn ‘Voeding en eetgedrag’) dan is het toevoegen van extra vocht of vezels niet zinvol.
Adviseren van extra beweging. Bij een voor het kind normaal beweegpatroon is het adviseren van extra beweging niet zinvol.
Toevoeging van slaolie of maïsolie aan de voeding.
Het geven van zeeppennetjes of het gebruik van een thermometer met olie om te helpen bij defeceren. Beide methoden kunnen slijmvliesbeschadiging geven.
Pre-, pro- en synbiotica. Er is momenteel onvoldoende bewijs omtrent de effectiviteit en veiligheid van pre-, pro- en synbiotica [2].
6.2 Onderzoeken, verwijzen en samenwerken bij onzindelijkheid en incontinentie
In deze bijlage wordt uitgebreider ingegaan op de verschillende onderzoeken die de JGZ-professional kan inzetten indien het vermoeden bestaat/er klachten zijn van zindelijkheidsproblematiek of incontinentie. Hierbij is een onderverdeling gemaakt in een aantal onderwerpen. In de praktijk zal deze verdeling niet altijd even scherp te maken zijn.
Urine-incontinentie overdag en LUTS (Lower Urinary Tract Symptoms)
Enuresis
Fecale incontinentie
De onderzoeken richten zich op het maken van onderscheid of begeleiding door de JGZ is aangewezen of dat verwijzing nodig is en naar welke professional. Verder geven de onderzoeken aanknopingspunten voor de begeleiding door de JGZ.
Zie ook de stroomschema’s incontinentie, enuresis en obstipatie.
6.2.1 Urine-incontinentie overdag en LUTS
1. Algemene anamnese
Indien het vermoeden bestaat/er klachten zijn van urine-incontinentie overdag/LUTS dan worden de volgende onderwerpen met ouders besproken. De JGZ-professional kan op maat bepalen hoe de vragen geformuleerd worden. Zie de bijlage ‘Anamneselijst Zindelijkheidsproblematiek (urine)’ voor een anamneselijst. Deze lijst betreft een suggestie en kan bijvoorbeeld schriftelijk worden afgenomen of tijdens een extra moment van contact
Medische voorgeschiedenis (diagnoses, operaties, medicatiegebruik), met specifieke aandacht voor urineweginfecties
Familieanamnese, met specifieke aandacht voor ontwikkelings-, urogenitale en zindelijkheidsproblematiek
Drinkgedrag (hoeveelheid drinken en verdeling over de dag)
Voedingspatroon (hoeveelheid vezels)
Slaappatroon (doorslapen, snurken)
Signalen kindermishandeling/seksueel misbruik
Hoe ervaren ouders de opvoeding
Zijn er stressvolle situaties in/rond het gezin (overlijden, echtscheiding, financiële problemen)
Is het kind aangemeld op een school*, hoe gaat het op school (afhankelijk van de leeftijd)
Hoe zit het kind in zijn vel (gedragsproblemen, pesten, hoeveel last van de klachten/zindelijkheidsproblemen/incontinentie)
Motivatie van ouders/kind voor begeleiding
Wat is er tot nu toe geprobeerd in verband met de klachten
*Bij zindelijkheidsproblematiek weigeren scholen soms kinderen. De ervaring leert dat als scholen weten dat er gewerkt wordt aan de zindelijkheidsproblemen, ze soms wel bereid zijn om het kind aan te nemen.
2. Specifieke anamnese
Verloop zindelijkheidstraining
Is het kind eerder droog geweest overdag en/of ’s nachts (en hoe lang)
Feces: de frequentie en consistentie van de feces (gebruik bijvoorbeeld de Bristol ontlastingsschaal, zie figuur 1) en de eventuele aanwezigheid van fecale incontinentie
Urine
Nagaan alarmsymptomen (zie tabel 1)
Symptomen overdag: Plasfrequentie overdag (aantal keer/dag), plotselinge aandrang om te plassen, neiging om plassen uit te stellen, persmictie, ophoudmanoeuvres, mate en frequentie van natte broeken (graad 1 = druppels, graad 2 = euromunt graad 3= onderbroek/ buitenbroek), momenten van incontinentie (voor/na het plassen), associatie met druk verhogende momenten.
Symptomen ‘s nachts: Frequentie van bedplassen (aantal keer/week), uitlokkende factoren (bijv. lange vakantie-/slaapuren, drinken voor het slapen gaan).
Figuur 1. Bristol ontlastingsschaal. Type 1 en 2 zijn suggestief voor obstipatie.
Tabel 1. Alarmsymptomen die kunnen wijzen op een organische oorzaak.
Symptoom
Kan wijzen op
Pijn bij het plassen
Urineweginfectie
Hematurie (bloed in urine)
Infectie, anatomische obstructie, nierziekte, seksueel misbruik of ander trauma, schistosoma haematobium
(Herhaalde) urineweginfecties
Anatomische afwijkingen, seksueel misbruik
Afwijkend looppatroon of motorische problemen
Neurologische aandoeningen, zoals spina bifida
Continu urineverlies
Afwijkend verlopende ureter of anatomische aandoening sfincter
Persisterend abnormale straal of moeite met plassen ondanks begeleiding
Anatomische afwijkingen
’s Avonds en ‘s nachts veel drinken, ’s nachts vaak plassen
Aanwijzing voor diabetes mellitus, AVP-deficiëntie of resistentie (voorheen diabetes insipidus)
Verwijscriteria naar aanleiding van anamnese:
Verwijzing huisarts bij verdenking op een urineweginfectie.
Verwijzing kinderarts/kinderuroloog1 indien er sprake is van overige alarmsymptomen (zie module Samenwerken en verwijzen).
Overweeg verwijzing naar een kinder(bekken)fysiotherapeut2 indien er na begeleiding door de JGZ aanhoudende klachten zijn van zindelijkheidsproblematiek of incontinentie (bij een kind ouder dan 5 jaar).
1 Het is afhankelijk van regionale afspraken en beschikbaarheid of wordt verwezen naar een kinderarts of kinderuroloog. 2 Fysiotherapeutische zorg voor kinderen met zindelijkheidsproblematiek kan worden verleend door geregistreerde kinderfysiotherapeuten en geregistreerde bekkenfysiotherapeuten met aanvullende scholing op dit specifieke aandachtsgebied.
3. Lichamelijk onderzoek:
Een algemeen lichamelijk onderzoek door jeugdarts of verpleegkundig specialist, met name gericht op de buik, rug, en onderste extremiteiten, inclusief neurologisch onderzoek (hakken/tenengang en achillespeesreflexen beiderzijds)
Biometrie (lengte en gewicht)
Onderzoek van de genitalia en inspectie van het ondergoed kunnen tekenen van seksueel misbruik of fecale incontinentie aantonen. Het genitaal onderzoek vergt ervaring voor een juiste interpretatie. Let bij meisjes op synechiae van de labia die de meatus afsluiten, gespleten clitoris (wijst op epispadie) en urine in de vagina. Let bij jongens op een nauwe meatus (met name na besnijdenis of ten gevolge van lichen atroficans).
Een verkleuring van de huid, een putje (dimple), versterkte haargroei of een lipoom (onderhuidse zwelling) in het lumbosacrale gebied kunnen wijzen op een occulte spina bifida3.
3 Bij een simpele sacrale dimple (minder dan 5 mm diep, en afstand minder dan 2,5 cm van de anus en geen andere sacrale afwijkingen zichtbaar aan de huid) is geen aanvullend onderzoek noodzakelijk naar spina bifida [21]. In alle andere gevallen (zoals een sacrale dimple in combinatie met andere aangeboren afwijkingen of een hemangioom) dient aanvullend onderzoek te worden verricht.
Verwijscriteria naar aanleiding van lichamelijk onderzoek:
Verwijzing kinderarts bij afwijkend lichamelijk onderzoek (anders dan tekenen obstipatie).
Verwijzing kinderarts bij midline laesies, behalve bij een simpele sacrale dimple (minder dan 5 mm diep, en afstand minder dan 2,5 cm van de anus en geen andere sacrale afwijkingen zichtbaar aan de huid), lichte beharing, archipelvlek of een moedervlek.
Deze geven inzicht in het eten en drinken, mictie en/of defecatie en kunnen ook gebruikt worden om het effect van begeleiding te monitoren. Zie de bijlagen van deze richtlijn voor diverse dagboeken. Hierin worden ten minste de volgende punten bijgehouden:
Vochtinname
Frequentie en volume van plassen. Het meten van volume is wenselijk als een kind overdag < 4x of >10 x plast.
Frequentie en consistentie van feces
Klachten en symptomen
Bespreek met ouders hoe de dagboeken ingevuld moeten worden en waar ouders eventuele knelpunten zien. Zoek samen naar mogelijke oplossingen voor deze knelpunten.
Verwijscriteria naar aanleiding van dagboeken:
Verwijzing huisarts bij verdenking op een urineweginfectie.
Verwijzing kinderarts/kinderuroloog bij overige alarmsymptomen (zie module Samenwerken en verwijzen).
5. Vragenlijsten
Om eventuele co-morbiditeit uit te sluiten, wordt afname van een brede inventariserende gedragsvragenlijst zoals de SDQ aanbevolen. De SDQ kan worden afgenomen vanaf de leeftijd van 2 jaar. Als deze recent al eens is afgenomen, is hernieuwde afname in principe niet nodig.
Indien het vermoeden bestaat/er klachten zijn van enuresis dan worden de volgende onderwerpen nagevraagd. De JGZ-professional kan op maat bepalen hoe de vragen geformuleerd worden. Zie de bijlage ‘Anamneselijst Zindelijkheidsproblematiek (urine)’ voor een anamneselijst. Deze lijst betreft een suggestie en kan bijvoorbeeld schriftelijk worden afgenomen of tijdens een extra moment van contact.
Medische voorgeschiedenis (diagnoses, operaties, medicatiegebruik), met specifieke aandacht voor urineweginfecties
Familieanamnese, met specifieke aandacht voor ontwikkelings-, urogenitale en zindelijkheidsproblematiek
Drinkgedrag (hoeveelheid drinken ’en verdeling over de dag)
Zijn er stressvolle situaties in/rond het gezin (overlijden, echtscheiding, financiële problemen)
Hoe gaat het op school
Hoe zit het kind in zijn vel (gedragsproblemen, pesten, hoeveel last van enuresis)
Motivatie van ouders/kind voor begeleiding
Wat is er tot nu toe geprobeerd in verband met de klachten
2. Specifieke anamnese
Verloop zindelijkheidstraining
Feces: de frequentie en consistentie van de feces (gebruik bijvoorbeeld de Bristol ontlastingsschaal, zie figuur 1 in ‘Urine-incontinentie overdag en LUTS’) en de eventuele aanwezigheid van fecale incontinentie
Urine
Symptomen overdag: zindelijkheid overdag, plasfrequentie overdag (aantal keer/dag), plotselinge aandrang om te plassen, neiging om plassen uit te stellen, persmictie, ophoudmanoeuvres.
Is het kind eerder droog geweest ’s nachts (en hoe lang)
Nagaan alarmsymptomen (zie module Samenwerken en verwijzen)
Symptomen ‘s nachts: Frequentie van bedplassen (aantal keer/week), luiergebruik, uitlokkende factoren (bijv. lange vakantie, lang slapen, drinken voor het slapen gaan).
Verwijscriteria naar aanleiding van anamnese:
Verwijzing huisarts bij verdenking op een urineweginfectie.
Verwijzing kinderarts/kinderuroloog indien er sprake is van overige alarmsymptomen (zie module Samenwerken en verwijzen).
3. Lichamelijk onderzoek:
Een algemeen lichamelijk onderzoek door jeugdarts of verpleegkundig specialist, met name gericht op de buik, rug, en onderste extremiteiten, inclusief neurologisch onderzoek (hakken/tenengang en achillespeesreflexen beiderzijds)
Biometrie (lengte en gewicht)
Onderzoek van de genitalia en inspectie van het ondergoed kunnen tekenen van seksueel misbruik of fecale incontinentie aantonen. Het genitaal onderzoek vergt ervaring voor een juiste interpretatie. Een verkleuring van de huid, een putje (dimple), versterkte haargroei of een lipoom (onderhuidse zwelling) in het lumbosacrale gebied kunnen wijzen op een occulte spina bifida1.
1 Bij een simpele sacrale dimple (minder dan 5 mm diep, en afstand minder dan 2,5 cm van de anus en geen andere sacrale afwijkingen zichtbaar aan de huid) is geen aanvullend onderzoek noodzakelijk naar spina bifida [21]. In alle andere gevallen (zoals een sacrale dimple in combinatie met andere aangeboren afwijkingen of een hemangioom) dient aanvullend onderzoek te worden verricht.
Verwijscriteria naar aanleiding van lichamelijk onderzoek:
Verwijzing kinderarts bij afwijkend lichamelijk onderzoek (anders dan tekenen obstipatie).
Verwijzing kinderarts bij midline laesies, behalve bij een simpele sacrale dimple (minder dan 5 mm diep, en afstand minder dan 2,5 cm van de anus en geen andere sacrale afwijkingen zichtbaar aan de huid), lichte beharing, een archipelvlek of een moedervlek.
Deze geven inzicht in eten en drinken, mictie en/of defecatie en kunnen ook gebruikt worden om het effect van begeleiding te monitoren. Zie de bijlagen van deze richtlijn voor diverse dagboeken. Hierin worden ten minste de volgende punten bijgehouden:
Vochtinname
Frequentie en volume van plassen. Het meten van volume (overdag) is wenselijk als een kind overdag < 4x of >10 x plast.
Frequentie en consistentie van feces
Klachten en symptomen
Bespreek met ouders hoe de dagboeken ingevuld moeten worden en waar ouders eventuele knelpunten zien. Zoek samen naar mogelijke oplossingen voor deze knelpunten. Geef duidelijk aan of de volumes gemeten en ingevuld moeten worden.
Verwijscriteria naar aanleiding van dagboeken:
Verwijzing huisarts bij verdenking op een urineweginfectie.
Verwijzing kinderarts/kinderuroloog2 bij overige alarmsymptomen (zie module Samenwerken en verwijzen).
2 Het is afhankelijk van regionale afspraken en beschikbaarheid of wordt verwezen naar een kinderarts of kinderuroloog.
5. Vragenlijsten
Om eventuele co-morbiditeit uit te sluiten, wordt afname van een brede inventariserende gedragsvragenlijst zoals de SDQ aanbevolen. De SDQ kan worden afgenomen vanaf de leeftijd van 2 jaar. Als deze recent al eens is afgenomen, is hernieuwde afname in principe niet nodig.
Indien het vermoeden bestaat/er klachten zijn van obstipatie of fecale incontinentie dan worden de volgende onderwerpen nagevraagd. De JGZ-professional kan op maat bepalen hoe de vragen geformuleerd worden. Zie de bijlage ‘Anamneselijst Zindelijkheidsproblematiek (feces)’ voor een anamneselijst. Deze lijst betreft een suggestie en kan bijvoorbeeld schriftelijk worden afgenomen of tijdens een extra moment van contact.
Medische voorgeschiedenis (diagnoses, operaties, medicatiegebruik), met specifieke aandacht voor urineweginfecties, buikpijn en eerdere defecatieproblemen
Familieanamnese, met specifieke aandacht voor ontwikkelings- en zindelijkheidsproblematiek
Drinkgedrag (hoeveelheid drinken en verdeling over de dag)
Voedingspatroon (hoeveelheid vezels, borst/kunstvoeding, hoe wordt kunstvoeding bereid)
Signalen kindermishandeling/seksueel misbruik
Hoe ervaren ouders de opvoeding
Zijn er stressvolle situaties in/rond het gezin (overlijden, echtscheiding, financiële problemen)
Is het kind aangemeld op een school1, hoe gaat het op school (afhankelijk van de leeftijd)
Hoe zit het kind in zijn vel (gedragsproblemen, pesten, hoeveel last van de klachten/zindelijkheidsproblemen/incontinentie)
Motivatie van ouders/kind voor begeleiding
Wat is er tot nu toe geprobeerd in verband met de klachten
1 Bij zindelijkheidsproblematiek weigeren scholen soms kinderen. De ervaring leert dat als scholen weten dat er gewerkt wordt aan de zindelijkheidsproblemen, ze soms wel bereid zijn om het kind aan te nemen.
2. Specifieke anamnese
Verloop zindelijkheidstraining
Is het kind eerder zindelijk geweest voor feces (en hoe lang)
Feces: eerste meconiumlozing, frequentie en consistentie van de feces (gebruik bijvoorbeeld de Bristol ontlastingsschaal, zie figuur 1), bloed of slijm bij de feces, buikpijn, misselijkheid, eetlust, en de eventuele aanwezigheid van fecale incontinentie, ervaringen van pijn geassocieerd met defecatie.
Urine
Symptomen overdag: Plasfrequentie overdag (aantal keer/dag), plotselinge aandrang om te plassen, neiging om plassen uit te stellen, persmictie, ophoudmanoeuvres, mate en frequentie van natte broeken (graad 1 = druppels, graad 2 = euromunt graad 3= onderbroek/ buitenbroek), momenten van incontinentie (voor/na het plassen), associatie met druk verhogende momenten.
Symptomen ‘s nachts: Frequentie van bedplassen (aantal keer/week), uitlokkende factoren (bijv. lange vakantie-/slaapuren, drinken voor het slapen gaan).
Tabel 1. Alarmsymptomen bij obstipatie/fecale incontinentie [2].
Symptoom
Kan wijzen op
Late meconiumlozing: > 48 uur na geboorte
M. Hirschsprung, cystic fibrosis (meconiumplug)
Obstipatie vóór leeftijd 3 maanden
M. Hirschsprung
Bloederige diarree
M. Hirschsprung, (allergische) colitis
Gallig braken
Intestinale obstructie
Vermoeidheid
Hypothyreoïdie, coeliakie
Koorts
Ontsteking
Eczeem
Koemelkeiwitallergie
Bolle buik
O.a. Coeliakie, M Hirschsprung
Failure to thrive
M. Hirschsprung, hypothyreoïdie, cystic fibrosis, coeliakie, koemelkeiwitallergie
Smeren met feces (bij ontwikkelingsleeftijd > 2 jaar)
Seksueel misbruik
Verwijscriteria naar aanleiding van anamnese:
Verwijzing kinderarts indien er sprake is van alarmsymptomen (zie module Samenwerken en verwijzen).
Overweeg verwijzing naar de huisarts voor diagnostiek
Naar allergie bij kinderen < 3 jaar als er sprake is van een positieve familieanamnese en/of atopische klachten [2].
Naar coeliakie, hypothyreoïdie of hypercalciëmie als hier aanleiding toe is op basis van symptomen en familieanamnese [2].
3. Lichamelijk onderzoek
Een algemeen lichamelijk onderzoek door jeugdarts of verpleegkundig specialist, met name gericht op de buik, rug, en onderste extremiteiten, inclusief neurologisch onderzoek (hakken/tenengang en achillespeesreflexen beiderzijds)
Biometrie (lengte en gewicht)
Onderzoek van de genitalia en inspectie van het ondergoed kunnen tekenen van seksueel misbruik of fecale incontinentie aantonen. Het genitaal onderzoek vergt ervaring voor een juiste interpretatie. Kijk bij de anus naar positie van de anus, fissuren, feces, roodheid, littekens of hemorroïden en let op of de anus openstaat. Er wordt geen rectaal toucher verricht in de JGZ.
Een verkleuring van de huid, een putje (dimple), versterkte haargroei of een lipoom (onderhuidse zwelling) in het lumbosacrale gebied kunnen wijzen op een occulte spina bifida2.
2 Bij een simpele sacrale dimple (minder dan 5 mm diep, en afstand minder dan 2,5 cm van de anus en geen andere sacrale afwijkingen zichtbaar aan de huid) is geen aanvullend onderzoek noodzakelijk naar spina bifida [21]. In alle andere gevallen (zoals een sacrale dimple in combinatie met andere aangeboren afwijkingen of een hemangioom) dient aanvullend onderzoek te worden verricht.
Verwijscriteria naar aanleiding van lichamelijk onderzoek:
Verwijzing kinderarts bij afwijkend lichamelijk onderzoek (anders dan tekenen obstipatie).
Verwijzing kinderarts bij midline laesies, behalve bij een simpele sacrale dimple (minder dan 5 mm diep, en afstand minder dan 2,5 cm van de anus en geen andere sacrale afwijkingen zichtbaar aan de huid), lichte beharing, een archipelvlek of een moedervlek.
Deze geven inzicht in het eten en drinken, mictie en/of defecatie en kunnen ook gebruikt worden om het effect van begeleiding te monitoren. Zie de bijlagen van deze richtlijn voor diverse dagboeken. Hierin worden ten minste de volgende punten bijgehouden:
Vochtinname
Frequentie en consistentie van de feces (gebruik bijvoorbeeld de Bristol ontlastingsschaal, zie figuur 1 in ‘Urine-incontinentie overdag en LUTS’)
Frequentie van fecale incontinentie
Pijnklachten (m.n. rondom het poepen)
Bespreek met ouders hoe de dagboeken ingevuld moeten worden en waar ouders eventuele knelpunten zien. Zoek samen naar mogelijke oplossingen voor deze knelpunten.
Verwijscriteria naar aanleiding van dagboeken:
Verwijzing kinderarts bij alarmsymptomen (zie module Samenwerken en verwijzen).
Overweeg verwijzing naar een diëtist voor begeleiding bij het optimaliseren van het voedingspatroon.
5. Vragenlijsten
Om eventuele co-morbiditeit uit te sluiten, wordt afname van een brede inventariserende gedragsvragenlijst zoals de SDQ aanbevolen. De SDQ kan worden afgenomen vanaf de leeftijd van 2 jaar. Als deze recent al eens is afgenomen, is hernieuwde afname in principe niet nodig.
Overweeg verwijzing naar een psycholoog naast de medische behandeling bij kinderen waarbij er sprake is van gedragsproblemen, ontwikkelingsstoornissen of een sterk verstoorde ouder-kind interactie rond de defecatie, of de aanwezigheid van gedragsfactoren die een effectieve medische behandeling in de weg staan.
6.2.4 Samenwerken
Rond het onderwerp zindelijkheid zijn goede samenwerking en afstemming tussen de verschillende betrokken professionals in de eerste en tweede lijn essentieel. Een goede samenwerking en afstemming bevordert de continuïteit in de zorg voor jeugdigen en ouders. Daarnaast komen goede samenwerking en afstemming ten goede aan de kwaliteit, toegankelijkheid en betaalbaarheid van de zorg. Kenmerkend voor de JGZ-professional is de integrale visie, dat wil zeggen: de JGZ-professional kijkt niet alleen naar lichamelijke, psychische en sociale aspecten van de jeugdige, maar ook naar het sociale en fysieke leefmilieu van de jeugdige. In deze integrale werkwijze werkt de JGZ-professional samen met andere professionals die betrokken zijn bij de jeugdige en/of zijn leefomgeving, bijvoorbeeld het onderwijs en wijk- en buurtteams.
De volgende netwerkpartners kunnen betrokken zijn bij de signalering, begeleiding, verwijzing, diagnostisering en behandeling van (ouders van) kinderen met zindelijkheidsproblemen:
Voorschoolse voorzieningen en scholen
De JGZ kan in haar contacten met voorschoolse voorzieningen en scholen aandacht besteden aan kennisoverdracht rond het onderwerp zindelijkheid. Zo is het van belang dat er men zich bewust is van de rijpheidssignalen, de juiste aanpak bij het zindelijkheidsproces en het belang van samenwerking met ouders qua aanpak.
Daarnaast is het van belang dat er op tijd gesignaleerd wordt dat een kind mogelijk niet zindelijk gaat zijn voor de start op de basisschool. De JGZ kan dan worden benaderd voor evaluatie en eventuele begeleiding.
Huisarts
Verwijzing naar de huisarts is wenselijk bij verdenking op een urineweginfectie of indien er sprake is van obstipatie (met het verzoek medicatie te overwegen). Het is van belang dat de huisarts op de hoogte is van de mogelijkheden van de JGZ, zoals begeleiding op het gebied van zindelijkheidsproblematiek.
Bij rechtstreekse verwijzing naar het ziekenhuis of andere hulpverlening brengt de JGZ de huisarts op de hoogte (bijvoorbeeld via een kopie van de verwijzing).
Eerstelijnszorg (kinder(bekken)fysiotherapeut)
De JGZ kan zo nodig rechtstreeks verwijzen naar hulpverleners in de eerste lijn, zoals de kinder(bekken)fysiotherapeut. Dit kan bijvoorbeeld als begeleiding door de JGZ onvoldoende resultaat heeft.
De JGZ kan zo nodig rechtstreeks verwijzen naar de tweede lijn, bijvoorbeeld als er sprake is van alarmsymptomen of als begeleiding door de JGZ onvoldoende resultaat heeft.
In veel regio’s worden regionale (transmurale) werkafspraken gemaakt tussen kinderartsen, huisartsen en JGZ. Dit bevordert de kennis over elkaars (on)mogelijkheden en de samenwerking tussen alle partijen.
Deze lijst betreft een suggestie en kan bijvoorbeeld schriftelijk worden afgenomen of tijdens een extra moment van contact. De JGZ-organisatie kan er zelf voor kiezen om (alle of een deel van de vragen) in een vragenlijst (in eigen lay-out) op te nemen.
Naam kind: …………………………… Geboortedatum: ……………………. Datum anamnese: …………………..
Algemeen
Is uw kind onder behandeling (geweest) bij andere dokters of hulpverleners? O Ja O Nee Zo ja welke?…………………………………………………………………………………………………
Gebruikt uw kind medicijnen? O Ja O Nee Zo ja welke en waarvoor?………………………………………………………………………………………………….…
Is uw kind ooit geopereerd? O Ja O Nee Zo ja waarvoor?……………………………………………………………………………………………………………….…
Familieanamnese
Komen er, voor zover bekend, in de familie de volgende ziektes of problemen voor?
Zindelijkheidproblemen O Nee O Ja, bij…………………………………………………
Ziektes aan blaas en urinewegen O Nee O Ja, bij……………………………………………….
Leer- of ontwikkelingsproblemen (ADHD, autisme, etc.) O Nee O Ja, bij…………………………………………………
Wat eet en drinkt uw kind?
Hoeveel drinkt uw kind per dag? O < 500 ml O 500-1000 ml O > 1000 ml
Wanneer drinkt uw kind op een dag? …………………………………………………
Komt uw kind ’s nachts het bed uit om te drinken? O ja O nee
Wat eet uw kind voor:
Ontbijt: …………………………………………………
Middageten: …………………………………………………
Avondeten: …………………………………………………
Tussendoortjes: …………………………………………………
Plasgewoonten
Doet uw kind een grote plas (of heeft een volle luier) bij het wakker worden? O Ja O Nee O Soms
Moet u uw kind naar het toilet sturen? O Ja O Nee O Soms
Klaagt uw kind wel eens over pijn bij het plassen? O Ja O Nee O Soms
Perst uw kind mee met plassen? O Ja O Nee O Soms
Verloopt de urinestroom onderbroken bijv. in horten en stoten? O Ja O Nee O Soms
Bij meisjes: plast ze meestal tegen de voorkant van de wc of wc-bril aan? O Ja O Nee O Soms
Bij meisjes: is er jeuk/irritatie rond het plasgaatje? O Ja O Nee O Soms
Hoe vaak plast uw kind overdag ongeveer? O <4 O 4-7 O 7-10 O >10
Hoe reageert uw kind meestal bij aandrang? O Rent naar de WC O Kan rustig lopen
Heeft uw kind weleens plotseling sterke aandrang om te plassen? O Nee O Soms O Vaak
Heeft u het idee dat uw kind het plassen uitstelt? O Nee O Soms O Meestal O altijd
Gebruikt uw kind trucjes om droog te blijven? O Ja O Nee O Soms
Zo ja, welke trucjes (hurkzit, benen kruisen, met hand knijpen)? …………………………………………………
Hoe zit uw kind op het toilet? O Zonder hulpmiddelen O Brilverkleiner O Voetenbankje O Potje O brilverkleiner en voetenbankje
Plassen overdag
Is uw kind overdag droog (geweest)? Zo ja vanaf welke leeftijd? O Mijn kind is droog overdag vanaf ……………………. O Mijn kind was droog overdag, vanaf ……………………….. tot ………………………………………… O Nee, altijd ongelukjes gehad
Is uw kind weleens een aantal weken droog geweest? Hoeveel weken of maanden? O Ja, …………………………………………. O Nee
Heeft uw kind last van natte broeken? O Ja O Nee
Zo ja, hoe vaak zijn er ongelukjes? … x per dag of … x per week
Hoe nat is de broek meestal? O Een klein plekje (kleiner dan een euromunt in de onderbroek) O Een flinke scheut (de onderbroek is nat) O De boven kleding (flink nat) O Wisselend
Wanneer is uw kind meestal nat? O ’s Ochtends O ’s Middags O ’s Avonds O Wisselend O Alleen tijdens speciale situaties
Is uw kind in speciale situaties nat? (Meerdere antwoorden mogelijk) O Nee O Sporten/gymles O (buiten) spelen O televisiekijken O computeren O hoesten/niezen/lachen
Draagt uw kind een luier of een speciaal ondergoed? O Ja, namelijk: O iluier/ncontinentie materiaal O Wasbaar ondergoed O combinatie van incontinentie en wasbaar ondergoed O Soms, namelijk: O luier/incontinentie materiaal O Wasbaar ondergoed O combinatie van incontinentie en wasbaar ondergoed O Nee
Wie verschoont de (onder)broek?………………………………………………………………………………………………
Heeft u samen met uw kind al behandelingen geprobeerd om van de plasproblemen overdag af te komen? O Ja O Nee
Zo ja, wie is of zijn er bij de behandeling betrokken geweest? …………………………………….…
Wat was het resultaat? O Geen O Kortdurend O Verbetering maar nu niet meer O Verbetering maar nu achteruitgang
Plassen ’s nachts
Is uw kind ‘s nachts droog (geweest)? Zo ja vanaf welke leeftijd? O Mijn kind is ’s nachts droog vanaf ……………………. O Mijn kind was ’s nachts droog maar nu niet meer, vanaf ………………. tot ……………………….. O Nee, mijn kind heeft altijd in bed geplast
Hoe vaak is uw kind gemiddeld nat? O Nooit, slaapt door O Nooit, gaat 1 tot 2x zelf plassen O Nooit, wordt 1 a 2x door ouders wakker gemaakt om te plassen O Nooit, wordt 1 a 2x door ouders slapend op de WC gezet O Elke nacht O Meer dan 4 nachten per week O Minder dan 4 nachten per week
Als uw kind ’s nachts nat is, weet u hoe laat dit ongeveer gebeurt? O Rond …. uur O Weet ik niet
Wordt uw kind uit zichzelf wakker om te plassen O Ja O Soms O Nee
Draagt uw kind een luier? O Ja O Soms O Nee
Hoe nat is de luier/onderbroek van uw kind? (Meerdere antwoorden mogelijk) O alleen onderbroek nat O onderbroek en pyjamabroek nat O onderbroek, pyjama en hele bed nat O luier voelt licht O luier voelt zwaar O ondanks luier bed ook nog nat
Hebben jullie in het verleden al een plaswekker geprobeerd? O Ja O Nee
Zo ja, wanneer en wat was het effect ……………………………………………………………….
Slaapt uw kind goed door? O Ja O Nee
Snurkt uw kind? O Ja O Nee
Urineweginfecties
Heeft uw kind weleens blaasontsteking gehad? O Ja O Nee, u kunt doorgaan naar vraag ……
Zo ja, hoe vaak heeft uw kind het afgelopen jaar een ontsteking gehad? …………………………………
Wanneer was de laatste blaasontsteking? Maand/jaar: ……………………………………………………………
Poepgewoonten
Is uw kind zindelijk voor poep (geweest)? Zo ja vanaf welke leeftijd? O Mijn kind is zindelijk voor poep vanaf ……………………. O Mijn kind was zindelijk voor poep maar nu niet meer, vanaf ………………. tot ……………………….. O Nee, mijn kind is nog niet zindelijk voor poep
Hoe vaak poept uw kind gemiddeld? O 1x of vaker per dag O om de dag O 1-2x per week O minder dan 1x per week
Hoe ziet de poep van uw kind eruit (meerdere antwoorden mogelijk)? (zie figuur 1) O Type 1- Afzonderlijke harde brokken, ontlasting kost veel moeite O Type 2- Worst vormig, brokken duidelijk te onderscheiden O Type 3- Worst vormig, barsten op het oppervlak O Type 4- Worst-/slangvormig, ontlasting is zacht O Type 5- Zachte stukjes met scherpe randen, ontlasting kost weinig moeite O Type 6- Zachte stukjes met gerafelde randen O Type 7- Waterig zonder harde stukjes, ontlasting is vloeibaar
Figuur 1 – Bristol Stoelgangkaart
Heeft uw kind wel eens poep in de broek? O Ja O Soms O Nee
Zo ja, hoe vaak per week komt dit voor? O < 3 per week O 3-4 per week O > 4 per week
Hoe zien de vieze broeken eruit? O remspoor (slecht afvegen) O dun laagje poep O volledige ontlasting
Wordt uw kind momenteel behandeld voor verstopping of obstipatie? O Ja O Nee
Zo ja, op welke manier? O dieet O medicijnen (bijvoorbeeld macrogol, vezelzakjes of Lactulose) O klysma O anders: ………………………………
Sociaal
Zijn er thuis of op school dingen die het plasprobleem beïnvloeden (strijd tussen broers/zussen, druk huishouden, pesten etc.)? ……………………………………………………………………………………………………………………………………
Hoeveel last heeft uw kind van het plasprobleem? Zijn er dingen die uw kind liever niet wil doen of situaties die uw kind vermijdt vanwege het plasprobleem? …………………………………………………………………………………………………………………………..………
Hoe gaat uw kind met het plasprobleem om? ……………………………………………………………………………………………………………………………………
Beïnvloedt het plasprobleem het contact tussen u en uw kind? ……………………………………………………………………………………………………………………………………
Zijn er conflicten tussen u en het kind over het toiletbezoek, de vuile broeken, over het verschonen en dergelijke? O Ja O Soms O Nee O n.v.t., geen vuile broeken
Beïnvloedt het plasprobleem het contact tussen ouders of andere gezinsleden? ……………………………………………………………………………………………………………………………………
Hoe ervaart u de opvoeding van uw kind? ……………………………………………………………………………………………………………………………………
Zijn er stressvolle situaties in/rond uw gezin (overlijden, echtscheiding, financiële problemen)? ……………………………………………………………………………………………………………………………………
In welke groep zit uw kind? ………………………………………………
Hoe gaat het op school? ……………………………………………………………………………………………………………………………………
Vindt uw kind het leuk op school? ……………………………………………………………………………………………………………………………………
Houdt school rekening met het probleem? O Nee O ja, hoe? ……………………………………………………………………………………………………………………………………
Wordt/ Is uw kind gepest door andere kinderen O Ja O Nee
Zijn er ooit vervelende ervaringen gebeurd bij uw kind rondom de geslachtsdelen? O Ja O Nee
Zijn er nog andere belangrijke punten om te benoemen? ……………………………………………………………………………………………………………………………………
Deze lijst betreft een suggestie en kan bijvoorbeeld schriftelijk worden afgenomen of tijdens een extra moment van contact. De JGZ-organisatie kan er zelf voor kiezen om (alle of een deel van de vragen) in een vragenlijst (in eigen lay-out) op te nemen.
Naam kind: …………………………… Geboortedatum: ……………………. Datum anamnese: …………………..
Algemeen
Is uw kind onder behandeling (geweest) bij andere dokters of hulpverleners? O Ja O Nee Zo ja welke?…………………………………………………………………………………………………
Gebruikt uw kind medicijnen? O Ja O Nee Zo ja welke en waarvoor?………………………………………………………………………………………………….…
Is uw kind ooit geopereerd? O Ja O Nee Zo ja waarvoor?………………………………………………………………………………………………………………….
Familieanamnese
Komen er, voor zover bekend, in de familie de volgende ziektes of problemen voor?
Zindelijkheidproblemen O Nee O Ja, bij…………………………………………………
Ziektes aan nieren, blaas en urinewegen O Nee O Ja, bij……………………………………………….
Leer- of ontwikkelingsproblemen (ADHD, autisme, etc.) O Nee O Ja, bij…………………………………………………
Wat eet en drinkt uw kind?
Hoeveel drinkt uw kind per dag? O < 500 ml O 500-1000 ml O > 1000 ml
Wanneer drinkt uw kind op een dag? …………………………………………………
Komt uw kind ’s nachts het bed uit om te drinken? O ja O nee
Wat eet uw kind voor:
Ontbijt: …………………………………………………
Middageten: …………………………………………………
Avondeten: …………………………………………………
Tussendoortjes: …………………………………………………
Plasgewoonten
Hoe vaak plast uw kind overdag ongeveer? O <4 O 4-7 O 7-10 O >10
Hoe reageert uw kind meestal bij aandrang? O Rent naar de WC O Kan rustig lopen
Heeft uw kind weleens plotseling sterke aandrang om te plassen? O Nee O Soms O Vaak
Heeft u het idee dat uw kind het plassen uitstelt? O Nee O Soms O Meestal O altijd
Gebruikt uw kind trucjes om droog te blijven? O Ja O Nee O Soms
Zo ja, welke trucjes (hurkzit, benen kruisen, met hand knijpen)? …………………………………………………
Hoe zit uw kind op het toilet? O Zonder hulpmiddelen O Brilverkleiner O Voetenbankje O Potje O brilverkleiner en voetenbankje
Plassen overdag
Is uw kind overdag droog (geweest)? Zo ja vanaf welke leeftijd? O Mijn kind is droog overdag vanaf ……………………. O Mijn kind was droog overdag, vanaf ……………………….. tot ………………………………………… O Nee, altijd ongelukjes gehad
Is uw kind weleens een aantal weken droog geweest? Hoeveel weken of maanden? O Ja, …………………………………………. O Nee
Heeft uw kind last van natte broeken? O Ja O Nee
Zo ja, hoe vaak zijn er ongelukjes? … x per dag of … x per week
Hoe nat is de broek meestal? O Een klein plekje (kleiner dan een euromunt in de onderbroek) O Een flinke scheut (de onderbroek is nat) O De boven kleding (flink nat) O Wisselend
Wanneer is uw kind meestal nat? O ’s Ochtends O ’s Middags O ’s Avonds O Wisselend O Alleen tijdens speciale situaties
Plassen ’s nachts
Is uw kind ‘s nachts droog (geweest)? Zo ja vanaf welke leeftijd? O Mijn kind is ’s nachts droog vanaf ……………………. O Mijn kind was ’s nachts droog maar nu niet meer, vanaf ………………. tot ……………………….. O Nee, mijn kind heeft altijd in bed geplast
Hoe vaak is uw kind gemiddeld nat? O Nooit, slaapt door O Nooit, gaat 1 tot 2x zelf plassen O Nooit, wordt 1 a 2x door ouders wakker gemaakt om te plassen O Nooit, wordt 1 a 2x door ouders slapend op de WC gezet O Elke nacht O Meer dan 4 nachten per week O Minder dan 4 nachten per week
Als uw kind ’s nachts nat is, weet u hoe laat dit ongeveer gebeurt? O Rond …. uur O Weet ik niet
Wordt uw kind uit zichzelf wakker om te plassen O Ja O Soms O Nee
Draagt uw kind een luier? O Ja O Soms O Nee
Hoe nat is de luier/onderbroek van uw kind? (Meerdere antwoorden mogelijk) O alleen onderbroek nat O onderbroek en pyjamabroek nat O onderbroek, pyjama en hele bed nat O luier voelt licht O luier voelt zwaar O ondanks luier bed ook nog nat
Urineweginfecties
Heeft uw kind weleens blaasontsteking gehad? O Ja O Nee, u kunt doorgaan naar vraag ……
Zo ja, hoe vaak heeft uw kind het afgelopen jaar een ontsteking gehad? …………………………………
Wanneer was de laatste blaasontsteking? Maand/jaar: ……………………………………………………………
Wat waren de klachten toen uw kind blaasontsteking had? (Meerdere antwoorden mogelijk) O Pijn bij plassen O Vaak kleine beetjes plassen O Meer urineverlies O Opeens urineverlies O Bloed bij plas O Koorts O Anders namelijk: ………………………………………………
Poepgewoonten
Is uw kind zindelijk voor poep (geweest)? Zo ja vanaf welke leeftijd? O Mijn kind is zindelijk voor poep vanaf ……………………. O Mijn kind was zindelijk voor poep maar nu niet meer, vanaf ………………. tot ……………………….. O Nee, mijn kind is nog niet zindelijk voor poep
Hoe vaak poept uw kind gemiddeld? O 1x of vaker per dag O om de dag O 1-2x per week O minder dan 1x per week
Voelt uw kind het wanneer hij moet poepen? O Ja O Soms O Nee
Gaat uw kind uit zichzelf naar de WC om te poepen? O Ja O Soms O Nee
Veegt uw kind zelf de billen af na het poepen? O Ja O Soms O Nee
Heeft u het idee dat uw kind het poepen uitstelt? O Ja O Soms O nee
Zit uw kind ontspannen op het toilet? O Ja O Soms O Nee Zo nee, wat maakt het lastig? ……………….
Is uw kind bang om naar het toilet te gaan? O Ja O Soms O Nee
Gebruikt uw kind liever een luier dan het toilet? O Ja O Soms O Nee
Gaat uw kind naar een apart plekje om te poepen, bijvoorbeeld achter de bank of onder de tafel? O Ja O Soms O Nee
Hoe ziet de poep van uw kind eruit (meerdere antwoorden mogelijk)? O Type 1- Afzonderlijke harde brokken, ontlasting kost veel moeite O Type 2- Worst vormig, brokken duidelijk te onderscheiden O Type 3- Worst vormig, barsten op het oppervlak O Type 4- Worst-/slangvormig, ontlasting is zacht O Type 5- Zachte stukjes met scherpe randen, ontlasting kost weinig moeite O Type 6- Zachte stukjes met gerafelde randen O Type 7- Waterig zonder harde stukjes, ontlasting is vloeibaar
Heeft uw kind pijn voor, tijdens of na het poepen? O Ja O Soms O nee
Als uw kind moet poepen, moet hij dan hard persen? O Ja O Soms O nee
Heeft uw kind wel eens buikpijn? O Ja O Soms O Nee
Zo ja, verdwijnt dit na het poepen? ………………………………………
Heeft uw kind wel eens poep in de broek? O Ja O Soms O Nee
Zo ja, hoe vaak per week komt dit voor? O < 3 per week O 3-4 per week O > 4 per week
Hoe zien de vieze broeken eruit? O remspoor (slecht afvegen) O dun laagje poep O volledige ontlasting
Wordt uw kind momenteel behandeld voor verstopping of obstipatie? O Ja O Nee
Zo ja, op welke manier? O dieet O medicijnen (bijvoorbeeld macrogol, vezelzakjes of Lactulose) O klysma O anders: ………………………………
Sociaal
Zijn er thuis of op school dingen die het plas- en/of poepprobleem beïnvloeden (strijd tussen broers/zussen, druk huishouden, pesten etc.)? ………………………………………………………………………………………………………………………………………………………………………………………………………………………………………………………………………………………………………………………………
Hoeveel last heeft uw kind van het plas- en/of poepprobleem? Zijn er hierdoor beperkingen? …………………………………………………………………………………………………………………………..……………………………………………………………………………………………………………………………………………………………………………………………………..
Wat vindt uw kind het meest vervelend aan zijn of haar plas- en/of poepprobleem? ……………………………………………………………………………………………………………………………………………………………………………………………………………………………………………………………………………………………………………………………..
Hoe gaat uw kind met het plas- en/of poepprobleem om? ………………………………………………………………………………………………………………………………………………………………………………………………….…………………………………………………………………………………………………………………………..
Zijn er bepaalde situaties waar het plas- en/of poepprobleem zich nooit voordoet? ………………………………………………………………………………………………………………………………………………………………………………………………….…………………………………………………………………………………………………………………………..
Zijn er dingen die uw kind liever niet wil doen of situaties die uw kind vermijdt vanwege het plas- en/of poepprobleem? ………………………………………………………………………………………………………………………………………………………………………………………………….…………………………………………………………………………………………………………………………..
Beïnvloedt het plas- en/of poepprobleem het contact tussen u en uw kind? ……………………………………………………………………………………………………………………………………………………………………………………………………………………………………………………………………………………………………………………………..
Zijn er conflicten tussen u en het kind over het toiletbezoek, de vuile broeken, over het verschonen en dergelijke? O Ja O Soms O Nee O n.v.t., geen vuile broeken
Beïnvloedt het plas- en/of poepprobleem het contact tussen ouders of andere gezinsleden? ………………………………………………………………………………………………………………………………………………………………………………………………………………………………………………………………………………………………………………………………
Hoe ervaart u de opvoeding van uw kind? ………………………………………………………………………………………………………………………………………………………………………………………………………………………………………………………………………………………………………………………………
Zijn er stressvolle situaties in/rond uw gezin (overlijden, echtscheiding, financiële problemen)? ………………………………………………………………………………………………………………………………………
In welke groep zit uw kind? ………………………………………………
Hoe gaat het op school? ………………………………………………………………………………………………………………………………………………………………………………………………….…………………………………………………………………………………………………………………………..
Vindt uw kind het leuk op school? ………………………………………………………………………………………………………………………………………………………………………………………………….…………………………………………………………………………………………………………………………..
Houdt school rekening met het probleem? O Nee O ja, hoe? ……………………………………………………………………………………………………………………………………………..
Wordt/ Is uw kind gepest door andere kinderen O Ja O Nee
Zijn er ooit vervelende ervaringen gebeurd bij uw kind rondom de geslachtsdelen? O Ja O Nee
Zijn er nog andere belangrijke punten om te benoemen? ………………………………………………………………………………………………………………………………………………………………………………………………………………………
6.5 Dagboeken
In deze sectie worden de volgende dagboeken weergegeven:
Dagboek plassen
Dagboek plassen ’s nachts
Dagboek poepen
Dagboek eten en drinken
6.5.1 Dagboek Plassen
Het dagboek
We willen graag weten hoe het plassen gaat. Vul daarom 3 dagen dit dagboek in. Doe dit zo precies mogelijk, dan kunnen we u goed helpen. Laat uw kind zo veel mogelijk zelf het dagboek invullen. Kies gewone dagen, zonder feestjes of andere bijzondere situaties.
Hoe gebruikt u het dagboek?
Gebruik voor elke dag 1 formulier.
Zet op ieder formulier de naam van uw kind en de datum van invullen.
In kolom 2 vult u in op welk tijdstip (ongeveer) uw kind op de WC heeft geplast. Zet hier een kruisje (x).
In kolom 3 vult u in hoeveel milliliter (ml) uw kind heeft geplast. Het is de bedoeling dat u de plas opvangt en meet. Deze kolom hoeft niet altijd ingevuld te worden! Uw jeugdarts/jeugdverpleegkundige heeft u verteld of deze kolom gebruikt moet worden.
In kolom 4 vult u in op welk tijdstip (ongeveer) uw kind nat was. Vul in hoe groot de natte plek was: kleiner dan een euromunt, meer dan een euromunt, buitenste kledingstuk ook nat.
In kolom 5 vult u bijzonderheden in. Bijvoorbeeld of uw kind zelf naar WC is gegaan of gestuurd is, of u ophoudgedrag heeft gezien (bijvoorbeeld wiebelen, hand in kruis), of de reactie van uw kind op een ongelukje.
Tips
Probeer het dagboek op vaste momenten van de dag in te vullen, bijvoorbeeld bij iedere maaltijd. Zo vergeet u niks.
Let op signalen van aandrang (wiebelen, dansen, kruis vasthouden etc.).
Het meten van de plas gaat het beste door een teiltje of grote schaal in de wc of het potje te zetten. Uw kind kan dan op de gewone manier plassen. Daarna kunt u de plas in een maatbeker doen en meten.
Plassen in een maatbeker is geen goed idee, omdat uw kind dan anders plast dan normaal.
Als uw kind een luier draagt dan kunt u de natte luier wegen. Haal hier het gewicht van een droge luier vanaf. Dan weet u hoeveel milliliter uw kind heeft geplast.
Op school hoeft uw kind de plas niet te meten. Probeer met een kruisje in te vullen hoe laat uw kind op school heeft geplast.
Dagboek plassen van: …………..(naam kind)…….. Datum invullen: ………..
Tijdstip
Plas op WC
(kruisje zetten: x)
Hoeveel ml plas
Nat
1 = enkele druppels (kleiner dan Euromunt)
2 = onderbroek nat (groter dan Euromunt)
3 = buitenste kledingstuk ook nat
Bijzonderheden (zelf naar WC gegaan of gestuurd, pijn, ophoudgedrag, reactie op ongelukje)
Voorbeeld: 12.00
X
110 ml
Nee
Naar WC gestuurd voor lunch
6.5.2 Dagboek Plassen ‘s nachts
Het dagboek
We willen graag weten hoe het plassen ’s nachts gaat. Vul daarom 3 nachten dit dagboek in. Doe dit zo precies mogelijk, dan kunnen we u goed helpen. Laat uw kind zo veel mogelijk zelf het dagboek invullen.
Kies gewone dagen, zonder feestjes of andere bijzondere situaties.
Hoe gebruikt u het dagboek?
Gebruik voor elke nacht 1 formulier.
Zet op ieder formulier de naam van uw kind en de datum van invullen.
In kolom 2 vult u in op welk tijdstip (ongeveer) uw kind op de WC heeft geplast.
In kolom 3 vult u in op welk tijdstip (ongeveer) uw kind nat was. Vul in hoe groot de natte plek was: kleiner dan een euromunt, meer dan een euromunt, buitenste kledingstuk ook nat. Als uw kind een luier draagt is een kruisje (X) voldoende.
In kolom 4 vult u bijzonderheden in. Bijvoorbeeld of uw kind zelf naar WC is gegaan is, of u uw kind wakker heeft gemaakt om te plassen, is uw kind wakker geworden van een ongelukje, de reactie op een ongelukje. Vul ook in of uw kind droog is bij het bij opstaan.
Tips
Probeer het dagboek op een vast moment in te vullen. Zo vergeet u niks.
Dagboek plassen van: …………..(naam kind)…….. Datum invullen: ………..
Tijdstip
Plas op WC
(kruisje zetten: x)
Nat
1 = enkele druppels (kleiner dan Euromunt)
2 = onderbroek nat (groter dan Euromunt)
3 = buitenste kledingstuk ook nat
X = natte luier
Bijzonderheden (zelf naar WC gegaan, wakker gemaakt om te plassen, wakker geworden van ongelukje, reactie op ongelukje, droog bij opstaan)
Voorbeeld:
22.20
X
2
Wakker gemaakt om te plassen, onderbroek was al nat
6.5.3 Dagboek Poepen
Het dagboek
We willen graag weten wat hoe het poepen gaat. Vul daarom 3 dagen dit dagboek in. Doe dit zo precies mogelijk, dan kunnen we u goed helpen. Laat uw kind zo veel mogelijk zelf het dagboek invullen.
Kies gewone dagen, zonder feestjes of andere bijzondere situaties.
Hoe gebruikt u het dagboek?
Gebruik voor elke dag 1 formulier.
Zet op ieder formulier de naam van uw kind en de datum van invullen.
In kolom 2 vult u in op welk tijdstip (ongeveer) uw kind op de WC heeft gepoept, en hoe de poep er uit ziet. Onderaan het formulier staan plaatjes van de 7 vormen poep.
In kolom 3 vult u in hoeveel uw kind op de WC heeft gepoept.
In kolom 4 vult u in op welk tijdstip (ongeveer) uw poep in de broek/luier had. Vul in hoe veel poep er in de broek/luier zat: een remspoor (slecht afvegen), een dun laagje poep, volledige ontlasting.
In kolom 5 vult u bijzonderheden in. Bijvoorbeeld of uw kind buikpijn of pijn bij het poepen had, of u signalen van ophouden of aandrang zag (hurken, tenen lopen, wiebelen), reactie op ongelukje.
Tip
Probeer het dagboek op vaste momenten van de dag in te vullen, bijvoorbeeld bij iedere maaltijd. Zo vergeet u niks.
Op school hoeft uw kind het poepen niet met de leerkracht te bespreken. Probeer na de schooldag de lijst thuis nog in te vullen, gebruik een vraagteken (?) als u het niet zeker weet.
Dagboek poepen van: …………..(naam kind)…….. Datum invullen: ………..
Tijdstip
Poep op WC
(Soort poep, 1-7, zie het plaatje onder aan het formulier)
Hoeveel poep op WC
1: veel
2: normaal
3: weinig
Poep in broek/luier
1: remspoor (slecht afvegen)
2: dun laagje poep
3: beetje poep
4: volledige ontlasting
Bijzonderheden (buikpijn, pijn bij poepen, ophoudgedrag, aandrang, reactie op ongelukje)
Voorbeeld: 7.15
2
3
Geen
Moest flink persen
6.5.4 Dagboek Eten en drinken
Het dagboek
We willen graag weten wat uw kind eet en drinkt. Vul daarom 3 dagen dit dagboek in. Doe dit zo precies mogelijk, dan kunnen we u goed helpen. Laat uw kind zo veel mogelijk zelf het dagboek invullen. Kies gewone dagen, zonder feestjes of andere bijzondere situaties
Hoe gebruikt u het dagboek?
Gebruik voor elke dag 1 formulier.
Zet op ieder formulier de naam van uw kind en de datum van invullen.
In kolom 2 vult u in op welk tijdstip (ongeveer) uw kind gedronken heeft, wat voor drinken het was en hoeveel milliliter dat was.
In kolom 3 vult u in op welk tijdstip (ongeveer) uw kind gegeten heeft, wat voor eten het was en hoeveel het ongeveer was. Bijvoorbeeld: 2 bruine boterhammen, 25 gram kaas.
Tips
Meet één keer een favoriete beker of glas en laat uw kind elke keer uit deze beker drinken. Dan weet u steeds het aantal milliliter.
Noteer ook tussendoortjes, zoals een koekje of fruit.
Dagboek eten en drinken van: …………..(naam kind)…….. Datum invullen: ………..
Tijdstip
Drinken (wat en hoeveel ml)
Eten (wat en hoeveel)
Voorbeeld: 12.15
1 beker halfvolle melk (200 ml)
Volkoren boterham met boter en hagelslag Volkoren boterham met kipfilet 6 snoeptomaatjes
6.6 Stroomschema’s
In deze sectie worden de volgende stroomschema’s weergegeven:
Stroomschema urine-incontinentie overdag
Stroomschema enuresis
Stroomschema obstipatie (kinderen < 1 jaar)
Stroomschema obstipatie (kinderen ≥ 1 jaar)
6.6.1 Stroomschema Urine-incontinentie overdag
6.6.2 Stroomschema Enuresis
6.6.3 Stroomschema obstipatie < 1 jaar
6.6.4 Stroomschema obstipatie ≥ 1 jaar
6.7 Informatie ten behoeve van begeleiding zindelijkheidsproblematiek
In deze bijlage wordt een toelichting gegeven op de begeleidingsmogelijkheden van de JGZ bij zindelijkheidsproblematiek. Deze informatie is gebaseerd op informatie uit de literatuur en de deskundige mening van de werkgroep (expert opinion).
Zie ook de stroomschema’s incontinentie, enuresis en obstipatie.
Timing en motivatie
Omdat de begeleiding voor zindelijkheidsproblematiek tijd en inzet vraagt van de ouders wordt met begeleiding gestart mits de ouders gemotiveerd zijn. Ook de motivatie van het kind is van belang, vooral bij de begeleiding voor enuresis. Begin de begeleiding in een rustige periode, dus niet rondom verjaardagen of feestdagen.
Te vroeg actief en tegen de zin in van het kind begeleiden voor zindelijkheidsproblematiek is in het algemeen niet zinvol en wordt dan ook niet geadviseerd. De kans op succes is klein en de kans op versterking van de problematiek is aanwezig.
Over het algemeen wordt geadviseerd niet te starten met begeleiding voor enuresis voor de zesde verjaardag, er kan ook worden afgewacht tot na de zevende verjaardag (afhankelijk van de last die het kind ervaart).
Bespreek met ouders vooraf wat de begeleiding inhoudt en wat zij kunnen verwachten bijvoorbeeld qua tijdsinvestering. Bespreek ook de optie om af te wachten en wat de consequenties hiervan kunnen zijn. Bepaal vervolgens in overleg met de ouders welke stappen genomen gaan worden.
Bespreek bij gezinnen waar sprake is van armoede, stress of andere problematiek wat wenselijk is om aan deze problemen te werken, omdat dit een randvoorwaarde is om aan de zindelijkheid te kunnen werken.
Als de ontwikkeling anders verloopt
Bij een kleine groep kinderen verloopt de ontwikkeling net even anders (bijvoorbeeld vanwege een ontwikkelingsachterstand, opgroeien in stress, etc.). Ook dan kan de JGZ begeleiding bieden bij zindelijk worden en zindelijkheidsproblematiek.
Dit vraagt om afstemming met de ouders en maatwerk gericht op de specifieke situatie en uitdagingen van het kind. De JGZ-professional kan in overleg met ouders kijken wat de mogelijkheden zijn. Zo kan worden ingezet op regelmatig op het potje of het toilet zitten, om het aantal natte momenten te verkleinen en om het kind ‘succeservaringen’ (plassen of poepen) op te laten doen.
Het inzetten van beloningen op gewenst gedrag (doelgedrag) is een belangrijk middel. Het is extra belangrijk dat de beloning direct volgend op het gewenst gedrag wordt gegeven en de doelen klein worden gehouden. Het oefenen en visueel maken van vaardigheden (bijvoorbeeld met behulp van een pop of pictogrammen) kan helpend zijn.
Houdt er rekening mee, en bespreek met ouders, dat de begeleiding intensief kan zijn en lang kan duren.
6.7.1 Urine-incontinentie overdag
Indien er geen sprake is van alarmsymptomen of verwijscriteria (zie module ‘Samenwerken en verwijzen’) kan de jeugdgezondheidszorg kinderen met urine-incontinentie overdag begeleiden.
De begeleiding voor urine-incontinentie overdag bestaat uit de volgende stappen:
1. Uitleg en voorlichting
Uitleg aan ouders en kind (aangepast aan ontwikkelingsniveau) over het proces van plassen, poepen en zindelijk worden (zie ‘Enuresis’, Ad 1: Uitleg en voorlichting).
Stel zowel ouders als het kind gerust. Zindelijkheidsproblematiek komt vaak voor en het komt vrijwel altijd goed. Daarnaast is het niet de schuld van ouders of van het kind.
Geef uitleg over de gastrocolische reflex: 15-30 minuten na een maaltijd komen de darmen op gang. Het is belangrijk dat een kind, als het aandrang heeft, dan naar het toilet mag en kan gaan.
Benoem dat het soms maanden kan duren voordat het gewenste effect wordt bereikt. Consequent zijn, geduld hebben en realistische verwachtingen zijn essentieel.
2. Leefstijladviezen op maat. Baseer de adviezen eventueel op de dagboeken die in de inventarisatiefase (zie module ‘Samenwerken en verwijzen’) zijn ingezet.
Adviseer een gevarieerd voedingspatroon met voldoende vezels en vocht (zie JGZ-richtlijn ‘Voeding en eetgedrag’), waarbij het drinken gelijkmatig over de dag verspreid wordt. Kinderen van 1-13 jaar hebben ongeveer 1-1,5 liter drinken per dag nodig. Het kan helpen om drinkmomenten te koppelen aan plasmomenten.
Adviseer voldoende beweging.
Adviseer voldoende slaap.
3. Instructies en adviezen
Adviseer ongeveer 6-7 keer per dag te plassen op vaste tijden, bijvoorbeeld bij het opstaan en naar bed gaan en rond de maaltijden. Als het niet lukt of als een kind op een ander moment moet plassen dan is dat geen probleem. Als het vaste toiletschema lastig is, dan kan een horloge met alarmfunctie helpen om te herinneren naar het toilet te gaan.
Adviseer een ontspannen toilethouding. Op het toilet gaat dit het beste door de voeten op een krukje o.i.d. te laten steunen, waardoor de bovenbenen horizontaal zijn en de onderbenen een hoek van 90° maken met de bovenbenen. Ook een toiletverkleiner kan helpen bij het ontspannen zitten.
Begin de begeleiding in een rustige periode, dus niet rondom verjaardagen of feestdagen. Neem eventueel een paar weken ‘pauze’ van alles wat met zindelijkheidstraining te maken heeft, zodat er een nieuwe start kan worden gemaakt.
Geef adviezen uitgaande van de principes die gebruikt worden bij de reguliere zindelijkheidstraining zoals prijzen en belonen bij gewenst gedrag, wegnemen van druk en wegnemen van straf (zie module Preventie en signaleren). Geef het kind regie door het te laten (helpen met) verschonen en mee te laten denken.
Maak gebruik van eenvoudige gedragsmatige interventies, zoals sticker/beloningskaarten (zie bijlage ‘Praktische informatie voor JGZ-professionals over preventie zindelijkheidsproblematiek’, ‘Belonen’).
4. Bijhouden van klachten en plasgewoontes
Voor het monitoren van de klachten en de voortgang gedurende de begeleiding, kan er gebruik worden gemaakt van de dagboeken die in de inventarisatiefase (zie module ‘Samenwerken en verwijzen’) zijn ingezet.
5. Ondersteuning
Maak afspraken met ouders en kind over de begeleiding. Afhankelijk van de situatie kan er gekozen worden voor een extra moment van contact, telefonische follow-up, of ouders contact op laten nemen bij blijvende problemen.
Indien er geen verbetering optreedt dient nogmaals gekeken te worden naar de randvoorwaardes, of de gegeven adviezen uitgevoerd worden, en naar eventuele alarmsymptomen en dient een verwijzing overwogen te worden1. Zie module ‘Samenwerken en verwijzen’.
Vraag de schoolsituatie na. Bij zindelijkheidsproblematiek weigeren scholen soms kinderen. De ervaring leert dat als scholen weten dat er gewerkt wordt aan de zindelijkheidsproblemen, ze soms wel bereid zijn om het kind aan te nemen. JGZ kan een brugfunctie vervullen en in gezamenlijk overleg met ouders en school tot passende afspraken komen.
Vraag na of er sprake is van pesten.
1 Neem in de overweging de leeftijd, lijdenslast en duur van eerdere behandelingen mee. Te jong, te intensief en te lang behandelen van kinderen die zelf weinig tot geen lijdenlast ervaren kan leiden tot frustratie, stress en moedeloosheid bij zowel ouders als kind.
6.7.2 Enuresis (bedplassen)
Bepaal (op basis van anamnese, lichamelijk onderzoek en dagboeken, zie module ‘Samenwerken en verwijzen’) of er sprake is van monosymptomatische enuresis of niet-monosymptomatische enuresis.
Bepaal ook de maximale blaascapaciteit met behulp van een dagboek (zie module ‘Samenwerken en verwijzen’), om uit te sluiten dat een kleine blaascapaciteit een rol speelt.
Indien er geen sprake is van urine-incontinentie overdag, kleine blaascapaciteit, alarmsymptomen of verwijscriteria (zie module Samenwerken en verwijzen) kan de jeugdgezondheidszorg kinderen met monosymptomatische enuresis begeleiden. Bij niet-monosymptomatische enuresis wordt eerst begeleiding geboden op de andere symptomen.
De begeleiding voor enuresis bestaat uit de volgende stappen:
1. Uitleg en voorlichting
Uitleg aan ouders en kind (aangepast aan ontwikkelingsniveau) over het proces van plassen, poepen en zindelijk worden (zie Ad 1: Uitleg en voorlichting).
Stel zowel ouders als het kind gerust. Zindelijkheidsproblematiek komt vaak voor en het komt vrijwel altijd goed. Daarnaast is het niet de schuld van ouders of van het kind.
Geef uitleg over de gastrocolische reflex: 15-30 minuten na een maaltijd komen de darmen op gang. Het is belangrijk dat een kind, als het aandrang heeft, dan naar het toilet mag en kan gaan.
Benoem dat het soms maanden kan duren voordat het gewenste effect wordt bereikt. Consequent zijn, geduld hebben en realistische verwachtingen zijn essentieel.
2. Leefstijladviezen op maat. Baseer de adviezen eventueel op de dagboeken die in de inventarisatiefase (zie module ‘Samenwerken en verwijzen’) zijn ingezet.
Adviseer een gevarieerd voedingspatroon met voldoende vezels en vocht (zie JGZ-richtlijn ‘Voeding en eetgedrag’), waarbij het drinken gelijkmatig over de dag verspreid wordt. Kinderen van 1-13 jaar hebben ongeveer 1-1,5 liter drinken per dag nodig. Het kan helpen om drinkmomenten te koppelen aan plasmomenten. Het kan helpen om te adviseren na het avondeten niet (te veel) meer te drinken, en geen cafeïne-, melk- of koolzuurhoudende dranken.
Adviseer ’s avonds niet te veel zout en/of eiwit te eten. Dit kan er voor zorgen dat er veel urine aangemaakt wordt gedurende de nacht.
Adviseer voldoende beweging.
Adviseer voldoende slaap.
3. Instructies en adviezen
Adviseer overdag ongeveer 6-7 keer per dag te plassen op vaste tijden, bijvoorbeeld bij het opstaan en naar bed gaan en rond de maaltijden.
Adviseer een extra plasmoment voor het slapengaan om goed uit te plassen. Bijvoorbeeld: plassen, tanden poetsen, half uurtje in bed lezen of muziek luisteren, nogmaals plassen.
Begin de begeleiding in een rustige periode, dus niet rondom verjaardagen of feestdagen. Neem eventueel een paar weken ‘pauze’ van alles wat met zindelijkheidstraining te maken heeft, zodat er een nieuwe start kan worden gemaakt.
Maak gebruik van eenvoudige gedragsmatige interventies, zoals opnemen, wakker maken of een kalender met beloningssysteem (zie Ad 2:Instructies en adviezen)
Adviseer ouders, als zij hierover vragen hebben, over het gebruik van complementaire interventies (zoals hypnose, acupunctuur, chiropractie en medicinale kruiden) bij enuresis. Leg uit dat er onvoldoende bewijs is dat het werkt en dat er mogelijk schadelijke effecten kunnen zijn.
4. Registratie van klachten en plasgewoontes
Voor het monitoren van de klachten en de voortgang gedurende de begeleiding, kan er gebruik worden gemaakt van de dagboeken die in de inventarisatiefase (zie module ‘Samenwerken en verwijzen’) zijn ingezet.
5. Indien eenvoudige gedragsmatige interventies onvoldoende werken dan kan een plaswekker worden overwogen (zie Ad 3: Plaswekker).
6. Indien ook een plaswekker onvoldoende effect heeft, is het nodig dat opnieuw gekeken wordt naar de situatie en de diagnose en kunnen intensievere behandelingen of een verwijzing overwogen worden (zie Ad 3: Plaswekker, ‘persisterend bedplassen’)1.
7. Ondersteuning
Maak afspraken met ouders en kind over de begeleiding. Afhankelijk van de situatie kan er gekozen worden voor een extra moment van contact, telefonische follow-up, of ouders contact op laten nemen bij blijvende problemen.
Indien er geen verbetering optreedt dient nogmaals gekeken te worden naar de randvoorwaarden, of de gegeven adviezen uitgevoerd worden, en de aanwezigheid van andere urinewegsymptomen (niet-monosymptomatische enuresis) of eventuele alarmsymptomen.
Wanneer de begeleiding onvoldoende succes heeft, ook na goed heroverwegen of er geen sprake is van niet-monosymptomatische enuresis, overweeg dan verwijzing naar bijvoorbeeld kinder(bekken)fysiotherapie, tweede lijn (kinderarts, kinderuroloog, specialistische poli’s), cognitieve (gedrags)therapie of complexe interventies (zoals droogbedtraining)1. Waarnaar verwezen wordt is mede afhankelijk van de klachten en de lokale of regionale afspraken.
1 Neem in de overweging de leeftijd, lijdenslast en duur van eerdere behandelingen mee. Te jong, te intensief en te lang behandelen van kinderen die zelf weinig tot geen lijdenlast ervaren kan leiden tot frustratie, stress en moedeloosheid bij zowel ouders als kind.
Belangrijk hierbij is dat zowel ouders als kind gemotiveerd zijn. Opnemen houdt in: ongeveer 1,5 tot 2 uur na het inslapen het kind uit bed halen en op het toilet laten plassen. Oefen voor het slapen gaan met het kind wat er gaat gebeuren. Neem het kind niet meer dan één keer per nacht op. Het kind hoeft niet volledig wakker te zijn. Met opnemen lijken kinderen significant sneller droog te worden dan zonder iets te doen.
Is het kind al nat als de ouders het kind opnemen, vervroeg dan de tijd van het opnemen met 15 minuten, totdat het tijdstip wordt gevonden dat het kind nog droog is, echter nooit eerder dan 1,5 uur na inslapen. Blijft het kind een paar nachten achter elkaar droog, neem het kind dan niet meer op om te kijken of het zonder opnemen droog blijft. https://www.thuisarts.nl/bedplassen-bij-kinderen/ik-ga-mijn-kind-s-avonds-wakker-maken-tegen-bedplassen
Wakker maken
Belangrijk hierbij is dat zowel ouders als kind gemotiveerd zijn. Wakker maken houdt in: ongeveer 1,5 tot 2 uur na het inslapen het kind wakker maken en op het toilet laten plassen. Het verschil met opnemen is dat het kind echt wakker gemaakt wordt. Een wachtwoord, rekensom of even hinkelen kan hierbij helpen. Oefen voor het slapen gaan met het kind wat er gaat gebeuren. Maak het kind niet meer dan één keer per nacht wakker. Als het kind al nat is bij het wakker maken, maak het kind dan de volgende avond 15 minuten eerder wakker. Zo wordt de optimale tijd gevonden om het kind wakker te maken. Laat het kind minimaal 1-1,5 uur slapen voor het wakker maken. Oudere kinderen kunnen een wekker of mobiele telefoon gebruiken om zichzelf wakker te maken. Blijft het kind een paar nachten droog, maak het kind dan niet meer wakker om te kijken of het zonder wakker maken droog blijft. https://www.thuisarts.nl/bedplassen-bij-kinderen/ik-ga-mijn-kind-s-avonds-wakker-maken-tegen-bedplassen
Indien alle basisadviezen en eenvoudige gedragsmatige interventies onvoldoende werken dan kan bij monosymptomatische enuresis een plaswekker worden overwogen. Over de leeftijd van start van deze interventie verschillen de meningen, maar meestal wordt het niet voor de leeftijd van 6-7 jaar ingezet. Ook zal de leeftijd waarop de verzekering vergoeding toepast een rol spelen bij de keuze om op de plaswekker over te gaan. Niet alle ziektekostenverzekeringen vergoeden alle merken plaswekker. Plaswekkerfabrikanten hebben zelf op de site staan welke verzekeringen hun wekker vergoeden. Advies is dus eerst bij de verzekering informatie in te winnen alvorens tot een keuze voor een plaswekker over te gaan.
De begeleiding van de plaswekker kan gedaan worden door de JGZ, maar er zijn ook fabrikanten die dit op zich nemen. De ouder en JGZ-professional maken hierin samen een keuze. Ouder en kind moeten met elkaar afspraken maken over hun rol en verantwoordelijkheden bij het gebruik van de plaswekker.
Het doel van de plaswekker is:
Het gevoel van een volle blaas herkennen.
Het herkennen van de lichaamssignalen waardoor het kind tijdig naar het toilet gaat of ophoudt.
Niet meer bedplassen na een periode van gebruik van de plaswekker omdat het kind leert naar het toilet te gaan of het op te houden.
Hierbij moet rekening gehouden worden met de volgende punten:
Gebruik van de plaswekker zal de slaap onderbreken.
Gebruik van de plaswekker vraagt motivatie, betrokkenheid en inzet van ouder en kind.
Een plaswekker is niet voor elk kind/elke ouder geschikt;
Spreek duidelijk af waar de ouder hulp kan krijgen bij vragen of onduidelijkheden. Het kan enkele weken duren voordat enig resultaat te zien is. Resultaat kan bestaan uit:
Wakker worden van de wekker.
De plaswekker gaat later en minder vaak af.
Minder natte broeken.
Minder natte nachten.
Praktische tips bij gebruik plaswekker
Soms is het nodig dat de ouder het kind helpt wakker te worden. Beloon het goed gebruik van de wekker. Stop het gebruik van de plaswekker als het kind 14 nachten droog is. Als het daarna toch 2 keer in de week misgaat, begin dan weer opnieuw.
Het gebruik van ‘droge’ en ‘natte’ regels kunnen behulpzaam zijn in de begeleiding.
a. De droge regels worden iedere avond voor het slapen gaan geoefend:
Twee keer plassen voor het slapen gaan: een keer plassen voor het klaar maken voor de nacht. Dan een half uurtje in bed lezen of muziek luisteren, dan nogmaals plassen. PLP: plassen – lezen – plassen.
Voor het slapengaan controleert het kind of de plaswekker aanstaat en of de snoertjes goed zijn aangesloten.
Voor het slapengaan laat het kind eenmaal het alarm afgaan, zodat het geluid goed ‘in het hoofd zit’.
Als het kind ’s nachts wakker wordt gaat het altijd even naar het toilet om te plassen.
b. De natte regels gaan over wat te doen als de wekker gaat. Deze worden de eerste 4 avonden voor het slapen gaan stap voor stap geoefend.
Opstaan en het alarm van de wekker uitzetten.
Naar het toilet om te plassen.
Het broekje uitdoen en een schoon broekje aandoen.
De sensor in het schone broekje doen.
De wekker weer aanzetten.
De droge regels nog eens doornemen.
Hoe lang doorgaan met de plaswekker?
Als na 2-3 weken wel enig resultaat te zien is met de plaswekker, wordt het gebruik van de plaswekker voortgezet voor totaal 6-8 weken.
Als de plaswekker binnen 2-3 weken geen resultaat (geen enkele verandering) geeft of na 6-8 weken een ontoereikend effect heeft, kan een combinatie met medicatie mogelijk helpen.
Is het kind na een totale periode van 6-8 weken slechts deels droog, ga dan nog eens 6-8 weken door met de plaswekker.
Persisterend bedplassen
Als de begeleiding door de JGZ voor enuresis niet binnen enkele weken tot maanden zorgt voor het droog worden van het kind, kunnen de onderwerpen in tabel 1 worden nagevraagd. Veel van deze onderwerpen zijn eerder al in de inventarisatiefase (zie module ‘Samenwerken en verwijzen’) besproken maar kunnen tot nieuwe inzichten leiden.
Daarnaast kan het (opnieuw) bijhouden van een mictiedagboek (zie module ‘Samenwerken en verwijzen’) meer inzicht bieden. Het mictiedagboek wordt dan gedurende twee of drie volledige dagen ingevuld. Hiermee kan een beeld verkregen worden van de factoren die het bedplassen beïnvloeden. Onder andere kan men dan zien of een kind te weinig drinkt om toch maar droog te blijven, juist heel veel drinkt en heel veel plast, of voldoende drinkt, maar extreem vaak plast. Ook kan inzicht verkregen worden in wat een kind drinkt, bijvoorbeeld veel cola.
Tabel 1: Onderwerpen die nagevraagd kunnen worden bij persisterend bedplassen.
Onderwerp
Focus op
Vorige behandeling (duur en volgorde)
Plaswekker
Medicatie (via andere behandelaar)
Andere behandeling …………
Reden van mislukken van vorige behandeling*
Geen of bijna geen effect
Behandeling een te grote belasting voor kind en/of familie en daarom gestopt
Gebrek aan motivatie of therapietrouw
Verkeerde dosering
Kind wordt niet wakker door de plaswekker
Behandeling zorgde voor bijwerking(en), bv. ……….
Duidelijk verbetering, maar directe terugval/ … weken/
… maanden na beëindiging van de behandeling
Droog/op het gezicht droog, maar directe terugval/ … weken/ … maanden na beëindiging van de behandeling
Anders bv. …………
Thuissituatie
Eenoudergezin, gescheiden ouders, gedeeld ouderschap, slaapt op verschillende plaatsen
Conflicten binnen de familie
Taalbarrière
Positie van het kind in de familie (oudste, jongste of een van de middelste kinderen)
Motivatie om droog te worden en hier moeite voor te doen
Problemen met sociale contacten
Gepest thuis of op school
Gereserveerde houding
Algemene gezondheid
Houding van ouders tegenover het bedplassen
Begripvol en/of positieve stimulans
Straf
Motivatie om het kind te helpen
Patroon van defecatie, mictie en vloeistofinname**
Patroon van defecatie en consistentie van feces
Overdag broekplassen (vochtige plekken in onderbroek)
Frequentie en volume van mictie en urineverlies overdag en ’s nachts**
Frequentie en volume van drinken/vloeistofinname**
Kwaliteit van urinestraal
* Vraag naar alle soorten behandelingen die zijn gegeven. ** Gebruik maken van een mictiedagboek (zie module Samenwerken en verwijzen) gedurende 2-3 dagen.
Kinderen ouder dan 7-8 jaar, waarbij de plaswekker (eventueel in combinatie met medicatie) onvoldoende succes heeft gehad
Wanneer de training met de plaswekker onvoldoende succes heeft, ook na goed heroverwegen of de juiste diagnose is gesteld, bestaat de mogelijkheid van (klinische) DroogBedTraining. Dit is een intensief, gesuperviseerd trainingsprogramma dat ook het gebruik van de plaswekker omvat. Als deze therapie niet werkt of thuis niet haalbaar is, kan de DroogBedTraining ook in uitzonderlijke omstandigheden in sommige ziekenhuizen plaatsvinden. Afhankelijk van de lokale situatie wordt verwezen naar de huisarts/kinderarts/kinderuroloog.
Medicatie, op indicatie
Desmopressine (een vasopressine analoog dat de urineproductie vermindert) bij bedplassen kan op korte termijn een goed effect hebben. Veel kinderen tonen echter een terugval na het stoppen van het gebruik van deze medicatie. Daarom is het gebruik van deze medicatie geen eerste keus in de behandeling van enuresis. Voor een optimaal resultaat moeten de timing en de dosering individueel worden vastgesteld.
In specifieke gevallen kan het een tijdelijke oplossing bieden en kan worden verwezen naar de huisarts:
Vakantie, kamp, excursie, et cetera.
Als snel succes noodzakelijk is.
Als individuele behandeling onder supervisie van een expert bij ingewikkelde casuïstiek (hardnekkige problematiek).
6.7.3 Obstipatie en fecale incontinentie
De diagnose (functionele) obstipatie wordt gesteld op basis van de Rome IV-criteria (zie Kennismodule). Indien er sprake is van solitaire fecale incontinentie (zonder aanwijzingen voor obstipatie), dan wordt stap 4 overgeslagen.
De begeleiding en behandeling voor obstipatie en fecale incontinentie bestaat uit de volgende stappen:
1. Uitleg en voorlichting
Uitleg aan ouders en kind (aangepast aan ontwikkelingsniveau) over het proces van plassen, poepen en zindelijk worden (zie ‘Enuresis’, Ad 1: Uitleg en voorlichting).
Bespreek met ouders en het kind dat obstipatie en fecale incontinentie vaak een chronisch karakter hebben en een wisselend beloop van klachten. Klachten verdwijnen niet altijd binnen een jaar en klachten kunnen recidiveren.
Stel zowel ouders als het kind gerust. Obstipatie en fecale incontinentie komen vaak voor, het is niet de schuld van ouders of van het kind.
Geef uitleg over de gastrocolische reflex: 15-30 minuten na een maaltijd komen de darmen op gang. Het is belangrijk dat een kind, als het aandrang heeft, dan naar het toilet mag en kan gaan.
Benoem dat het soms maanden kan duren voordat het gewenste effect wordt bereikt. Consequent zijn, geduld hebben en realistische verwachtingen zijn essentieel.
2. Leefstijladviezen op maat. Baseer de adviezen eventueel op de dagboeken die in de inventarisatiefase (zie module ‘Samenwerken en verwijzen’) zijn ingezet.
Adviseer een gevarieerd voedingspatroon met voldoende vezels en vocht (zie JGZ-richtlijn ‘Voeding en eetgedrag’).
Adviseer bij jonge kinderen over de bereiding van kunstvoeding
Adviseer voldoende beweging.
3. Instructies en adviezen
Bij kinderen met een ontwikkelingsleeftijd van (ouder dan) 4 jaar wordt toilettraining geadviseerd: 3 maal per dag een half uur na de maaltijd naar het toilet gaan, gedurende maximaal 5 minuten. Combineer dit eventueel met een beloningssysteem (Zie bijlage ‘Praktische informatie voor JGZ-professionals over preventie zindelijkheidsproblematiek’, ‘Belonen’).
Begin de begeleiding in een rustige periode, dus niet rondom verjaardagen of feestdagen. Neem eventueel een paar weken ‘pauze’ van alles wat met zindelijkheidstraining te maken heeft, zodat er een nieuwe start kan worden gemaakt.
4. Medicamenteuze behandeling
Indien er sprake is van obstipatie en stap 1, 2 en 3 onvoldoende effect hebben, start dan met medicatie.
De jeugdarts/verpleegkundig specialist/jeugdverpleegkundige kan overwegen om vrij verkrijgbare medicatie te adviseren of om te verwijzen naar de huisarts.
Als de jeugdarts/verpleegkundig specialist/jeugdverpleegkundige onvoldoende ervaring heeft met de begeleiding bij medicijngebruik of onvoldoende mogelijkheden heeft voor follow-up, dan heeft verwijzing naar de huisarts de voorkeur.
Houd contact met de huisarts als obstipatie medicamenteus wordt behandeld, ongeacht wie de medicatie voorschrijft.
Eerste keus in de medicamenteuze behandeling van obstipatie is macrogol (polyethyleenglycol (PEG) oraal. Dit middel is vrij verkrijgbaar bij de drogist (Forlax, Macrogol of Iberolax). Let op dat de macrogol met voldoende vocht ingenomen wordt, anders bestaat het risico van verergering van de obstipatie.
Als tweede keus wordt Lactulose en magnesiumhydroxide geadviseerd in de behandeling van obstipatie.
Voor de initiële en onderhoudsdosering van de verschillende soorten laxantia wordt verwezen naar het landelijk kinderformularium (www.kinderformularium.nl). Adviseer zo nodig een aangepaste dosering van vrij verkrijgbare sachets, bijvoorbeeld een halve sachet.
Het doel van medicatie is om de feces te verzachten en vervolgens zacht te houden. Leg uit aan ouders en kind dat het langdurig gebruik van laxantia niet leidt tot het zogenoemde ‘luie darm’-fenomeen of gewenning.
Behandel ten minste 2 maanden met laxantia. Als het kind na 2 maanden ≥ 3x per week zonder problemen feces heeft en de eventuele fecesincontinentie is verdwenen, dan kan er geprobeerd worden de medicatie af te bouwen.
Een koemelkvrij dieet gedurende 2-4 weken kan overwogen worden bij een kind < 1 jaar met therapieresistente obstipatie [2].
5. Bijhouden van klachten
Voor het monitoren van de klachten en de voortgang gedurende de begeleiding, kan er gebruik worden gemaakt van de dagboeken die in de inventarisatiefase (zie module ‘Samenwerken en verwijzen’) zijn ingezet.
6. Ondersteuning
Maak afspraken met ouders en kind over de begeleiding.
Na de start van medicamenteuze behandeling is het wenselijk om na 1-2 weken contact te hebben. Na het staken van medicatie is het wenselijk om na 1-2 maanden contact te hebben.
Afhankelijk van de situatie kan er gekozen worden voor een extra moment van contact, telefonische follow-up, of ouders contact op laten nemen bij blijvende problemen.
Indien er geen verbetering optreedt dient nogmaals gekeken te worden naar de randvoorwaardes, of de gegeven adviezen uitgevoerd worden*, en naar eventuele alarmsymptomen en dient een verwijzing overwogen te worden*. Zie module ‘Samenwerken en verwijzen’.
*Neem in de overweging de leeftijd, lijdenslast en duur van eerdere behandelingen mee. Te jong, te intensief en te lang behandelen van kinderen die zelf weinig tot geen lijdenlast ervaren kan leiden tot frustratie, stress en moedeloosheid bij zowel ouders als kind.
7 Totstandkoming
Deze richtlijntekst is gebaseerd op de JGZ-richtlijn ‘Zindelijkheid van urine en feces’, gepubliceerd in 2011. Bij de herziening van de richtlijn is de clusterwerkgroep ‘Opvoeden en ondersteunen’ nauw betrokken geweest. Deze werkgroep bestond uit zowel professionals met praktijkervaring als kennisdeskundigen (zie ‘Werk-en klankbordgroep’). Gedurende het gehele herzieningsproces zijn de leden van de clusterwerkgroep betrokken geweest via plenaire bijeenkomsten en schriftelijke feedbackrondes, waarbij hun opmerkingen en suggesties zijn verzameld en verwerkt in de richtlijnmodules.
7.1 Werk- en klankbordgroep
De werkgroep voor de richtlijn Zindelijkheid bestond uit de volgende personen:
Bij de ontwikkeling van de richtlijn is rekening gehouden met het cliëntenperspectief. De oudervertegenwoordiger bij het cluster ‘Opvoeden en Ondersteunen’ was actief betrokken bij de vergaderingen en heeft schriftelijk feedback gegeven op alle richtlijnmodules.
Daarnaast zijn ouders van kinderen (0-18 jaar) via sociale media benaderd om hun ervaringen met de JGZ over Zindelijkheid bij hun kinderen te delen. De ouders waren uitgenodigd om deel te nemen aan een online vragenlijst, waarop zeven ouders hebben gereageerd. Drie ouders hebben ooit vragen over de zindelijkheid van hun kind(eren) gehad en twee van deze ouders hebben daadwerkelijk informatie en advies bij de jeugdarts of jeugdverpleegkundige gevraagd. De ouders beoordeelden dit gesprek met gemiddeld een 6 (op een schaal van 1 tot 10). Een ouder gaf aan dat de adviezen nuttig waren. De andere ouder benoemde dat er in het gesprek van uit gegaan werd dat de ouder het allemaal wel wist omdat deze zelf arts is.
In de tweede fase van de richtlijnontwikkeling, toen de richtlijnmodules in concept opgesteld waren, zijn ouders van kinderen (0-18 jaar oud) opnieuw via social media betrokken. De richtlijnontwikkelaars hebben de aanbevelingen uit de richtlijnmodules via een online vragenlijst aan ouders voorgelegd. De aanbevelingen omvatten adviezen die de jeugdartsen/ jeugdverpleegkundigen aan ouders en jeugdigen geven rondom het onderwerp zindelijkheid. Ouders hadden de kans om zowel hun mening over de duidelijkheid, relevantie en bruikbaarheid van de adviezen te geven als specifieke suggesties over de adviezen te doen. Op de vragenlijst hebben 87 ouders gereageerd, waarvan het grootste deel (75-97%) de adviezen duidelijk genoeg vond.
Enkele punten die bij de meeste ouders naar voren kwamen zijn:
Kijk naar de situatie van het gezin.
Elk kind is anders en de ontwikkeling ervan ook.
Biedt informatie om na te lezen.
Dring je niet op, maar beantwoord hulpvragen als het nodig is.
De specifieke suggesties van deze ouders zijn zorgvuldig overwogen en waar mogelijk in de aanbevelingen verwerkt.
8 Verantwoording
De kennismodule is gebaseerd op de JGZ-richtlijn ‘Zindelijkheid van urine en feces’, gepubliceerd in 2011. In 2024 is deze tekst herzien op grond van diverse overzichtsartikelen (onder andere aangeleverd door werkgroepleden), en het boek ‘Incontinentie bij kinderen’ [68]. Daarnaast is gebruik gemaakt van de in de clusterwerkgroep ‘Opvoeden en ondersteunen’ aanwezige kennis en praktijkervaring. Conceptteksten werden geschreven en aangepast door het projectteam van TNO.
Voor het selecteren van verpleegkundige diagnoses is gebruik gemaakt van NANDA International [67]. Dit is een handboek met verpleegkundige diagnoses en classificaties. De lijst met verpleegkundige differentiaaldiagnoses op het gebied van zindelijkheid is zeer groot, daarom is deze is beperkt tot een selectie van diagnoses die in de JGZ-praktijk regelmatig gezien worden. Deze selectie is echter niet volledig en dient ter inspiratie. Op basis van verpleegkundig klinisch redeneren kunnen verpleegkundigen en verpleegkundig specialisten ook tot andere DD’s komen.
Modules ‘Preventie en signaleren’, ‘Samenwerken en verwijzen’, en ‘Begeleiden’ zijn herzien in 2025 op grond van actuele wetenschappelijke bewijs (zie ‘Methoden systematische review’) en door de clusterwerkgroep aangeboden expertise. Alle uitkomsten uit het wetenschappelijke literatuur zijn samengevat en tot richtlijnteksten uitgewerkt in samenwerking met de clusterwerkgroep. Zowel de overwegingen van ouders, als deze van professionals in de JGZ en inhoudelijke experts werden in dit proces meegenomen.
8.1 Methoden systematische review(s)
Oriënterend literatuuronderzoek
Startpunt voor de search was de JGZ-richtlijn Zindelijkheid (2011). In het kader van de herziening van deze richtlijn is gestart met oriënterend literatuuronderzoek. In eerste instantie werd gezocht naar systematische reviews en (inter)nationale evidence-based richtlijnen. Daarnaast werd in een aparte search gezocht naar artikelen over het perspectief van ouders en jeugdigen m.b.t. het thema.
Er is geen specifiek literatuuronderzoek verricht op het thema obstipatie, hiervoor is gebruik gemaakt van de herziene NVK-richtlijn Obstipatie bij kinderen van 0 tot 18 jaar [2].
Specifiek literatuuronderzoek
Vervolgens werd een specifieke systematische zoekactie uitgevoerd aan de hand van de uitgangsvragen met als doel het vinden van literatuur om deze vragen te beantwoorden. De selectiecriteria berustten op:
Methodologische criteria. Deze zijn afhankelijk van de uitgangsvraag (gericht op interventie, preventie, diagnostiek, prognose, etiologie, etc.). Voor interventievragen wordt bijvoorbeeld in eerste instantie gezocht naar (systematische reviews van) RCTs omdat hier de minste kans is op vertekening. Voor etiologische en diagnostische vragen is een observationeel onderzoeksdesign meestal meer van toepassing.
Inhoudelijke criteria, onderverdeeld in patiënten (P), interventies (I), gewenste vergelijkingen (C) en uitkomsten (O).
Hiërarchische aanpak
Met het oog op efficiëntie werd hiërarchisch gezocht. Dat wil zeggen: allereerst uitgaande van bestaande geaggregeerde literatuur (bijvoorbeeld andere evidence-based richtlijnen, systematische reviews en meta-analyses) (stap A). Als dit niet genoeg opleverde of als de gevonden literatuur niet toepasbaar is in Nederland of de JGZ, dan werd de search uitgebreid met RCTs en observationeel onderzoek (stap B). Zoekstrategieën die eerder door anderen zijn gebruikt in systematische reviews dienden als voorbeeld.
Voor PICO 2 zijn geen systematische reviews of meta-analyses gevonden die diagnostische methoden en onderzoeken toepasbaar binnen de Jeugdgezondheidszorg beschrijven. Als tweede stap werd gezocht naar narratieve en scoping reviews. De kwaliteit van de gevonden reviews is met behulp van SANRA (Scale for the Assessment of Narrative Review Articles) beoordeeld.
Werkgroepleden konden ten slotte literatuur aanleveren die buiten de selectie was gevallen en het projectteam nam sleutelpublicaties en andere relevante geselecteerde artikelen door om te zien of er nog belangrijke artikelen ontbraken (‘sneeuwbalmethode’) (stap C).
8.1.1 Zoekstrategie
Voor het thema Zindelijkheid werd voor de modules ‘Preventie en signaleren’, ‘Samenwerken en verwijzen’ en ‘Begeleiden een literatuursearch uitgevoerd.
PICO 1: Interventies gericht op het voorkomen of het verminderen van problemen met onzindelijkheid (module ‘Preventie en signaleren’ en module ‘Begeleiden’).
Uitgangsvraag: 1. Welke interventie(s) kunnen JGZ-professionals inzetten om problemen met zindelijkheid te voorkomen of de gevolgen daarvan te verminderen?
Vraag volgens PICO-systematiek
Dient [interventie X] (I) in vergelijking met [interventie Y/ geen interventie] (C) aan (aanstaande) ouders of jeugdigen (P) te worden geadviseerd?
Patiënten: Algemene populatie (aanstaande) ouders en hun kinderen (0-18 jaar)
Interventie: [interventie X]
Controle: [interventie Y]/ geen interventie
Uitkomsten: Stress, zindelijkheid
Welke typen onderzoek zijn geschikt?
(Meta-analyses van) RCTs
Domein:
Interventie
Setting:
Jeugdgezondheidszorg
Databases(s): PubMed/ Cochrane/ PsychInfo etc.
Datum search: 20 februari 2024
Periode: 2010-heden
Talen: Engels en Nederlands
Toelichting en opmerkingen:
(Preventieve) interventies. Denk hierbij aan uitleg over de normale ontwikkeling en wat ouders kunnen doen om dit te bevorderen, positieve bekrachtiging, gedragstherapie, toilettraining, plaswekker, mictie/poep dagboek, DroogBedTraining, medicatie, eet- en drinkpatroon aanpassen, laxantia.
Het is bekend dat zindelijkheidsproblematiek vaker voorkomt bij kinderen met ADHD en ASS. Er is niet specifiek gezocht naar de onderwerpen ADHD en ASS, met de verwachting dat deze aandachtspunten in de huidige searches al naar voren zullen komen.
Database
Zoektermen
PubMed
De volgende concepten worden betrokken:
Child Health Services OR public health care OR preventive services OR “well child care” OR school health services OR primary care OR pediatrics OR preventive medicine
Infan* OR newborn* OR neonat* OR baby OR baby* OR babies OR toddler* OR kid OR kids OR child OR child* OR children* OR schoolchild* OR schoolchild OR school child[tiab] OR school child*[tiab] OR adolescen* OR juvenil* OR youth* OR teen* OR pubescen* OR pediatrics[mh] OR pediatric* OR paediatric* OR peadiatric*
Vulnerable populations OR poverty OR disadvantaged OR low income OR low socioeconomic OR low SES OR migrant OR depression, postpartum OR mental disorder* OR minority OR ‘learning dis’* OR ‘intellectual dis’* OR mental retardation OR IQ<70 OR ‘mental dis’*
Intervention* OR treat* OR therapy OR effect* OR effective OR risk* OR counsel* OR prevention* OR control* OR compare* OR outcome* OR biofeedback, psychology/methods [MESH] OR biofeedback [tiab] OR behavior therapy [MESH] OR behavioral intervention OR behavioral treatment OR behavioral modification OR child rearing [MESH] OR bladder training OR bladder advice OR toilet training OR bed training OR alarm training OR urotherapy OR management OR potty training
Enuresis* OR nocturnal enuresis OR urinat* OR incontinen* OR bed wetting OR constipation OR defecation OR feces OR bladder dysfunction OR LUT OR LUTS OR “daytime urinary incontinence” OR encopresis OR voiding OR “dysfunctional elimination syndrome”
Suffer* OR coping OR overload* OR strain* OR “mental* health*” OR wellbeing OR “well being*” OR psychosocial* OR psycholog* OR emotion* OR social OR “quality of life*” OR depression OR anxiety OR anxious* OR distress* OR exhaustion OR stress* OR “sleep depriv*” OR “sleep disturb*” OR fatigue* OR tired OR sacrifice OR ((strengthen* OR impact* OR tension*) adj3 (family OR relationship*))tiab OR (exp Fatigue/ OR exp Sleep/ OR *Stress, Psychological/ OR *mental health/ ) OR (exp Domestic Violence/ OR exp Intimate Partner Violence) OR parent-child relations OR mother-child relations OR child maltreatment OR “battered child syndrome”
Adverse effects OR preferences
Randomized controlled trial[Publication Type] OR randomized[Title/Abstract] OR placebo[Title/Abstract]
Meta-analysis[Publication Type] OR meta analysis[Title/Abstract] OR meta analysis[MeSH Terms] OR review[Publication Type] OR search*[Title/Abstract]
PICO 2: Onderzoek naar onzindelijkheid en incontinentie (module ‘Samenwerken en verwijzen’, uitgangsvraag m.b.t onderzoeken).
Uitgangsvraag: 2. Welk onderzoek (medisch, psychosociaal of anderszins) kunnen JGZ-professionals doen bij problemen met onzindelijkheid en incontinentie of om dit te signaleren?
Vraag volgens PICO-systematiek
Wat is de diagnostische waarde (O) van [indextest] (I) versus [referentietest] (C) / geen test] voor het vaststellen van onzindelijkheid en incontinentie bij jeugdigen (P)?
Patiënten: Jeugdigen
Interventie: Indextest
Controle: referentietest/ geen test
Uitkomsten: diagnostische waarde van de test
Welke typen onderzoek zijn geschikt?
Systematische reviews/ observationele studies
Domein:
Diagnostiek
Setting:
Jeugdgezondheidszorg
Databases(s): PubMed/ Cochrane/ PsychInfo etc.
Datum search: 1 december 2023
Periode: 2013-heden
Talen: Engels en Nederlands
Toelichting en opmerkingen:
Denk aan: Anamnese en lichamelijk onderzoek, beoordeling alarmsymptomen/aanwijzingen voor pathologie, ROME IV-criteria, Bristol-ontlastingsschaal, Amsterdam stool scale, onderzoek naar chronische stress en psychosociale problemen, urineonderzoek
Database
Zoektermen
PubMed
De volgende concepten worden betrokken:
Infan* OR newborn* OR neonat* OR baby* OR babies OR toddler* OR kids OR child* OR schoolchild* OR school child[tiab] OR school child*[tiab] OR adolescen* OR juvenil* OR youth* OR teen* OR pubescen* OR pediatrics[mh] OR pediatric* OR paediatric* OR peadiatric*
Enuresis* OR “nocturnal enuresis” OR urinat* OR incontinen* OR “bed wetting” OR defecation OR feces OR “bladder dysfunction” OR LUT OR LUTS OR “daytime urinary incontinence” OR encopresis OR voiding OR “dysfunctional elimination syndrome”
Diagnosis OR screening OR “physical examination” OR “diagnostic procedure” OR “diagnostic evaluation” OR questionnaire OR “scoring system” OR score OR assessment OR criteria OR refer* OR “referral and consultation” OR consul* OR “practice patterns” OR “referral patterns”
“Child Health Services” OR “public health care” OR “preventive services” OR “well child care” OR “school health services” OR “primary care” OR pediatrics OR “preventive medicine”
“Adverse effects” OR preferences
Sensitiv*[Title/Abstract] OR sensitivity and specificity[MeSH Terms] OR (predictive[Title/Abstract] AND value*[Title/Abstract]) OR predictive value of tests[MeSH Terms] OR accuracy*[Title/Abstract] OR predict*[Title/Abstract] OR validat*[Text Word] OR develop[Title/Abstract
Meta-analysis[Publication Type] OR meta analysis[Title/Abstract] OR meta analysis[MeSH Terms] OR review[Publication Type] OR search*[Title/Abstract]
8.1.2 Kwaliteit van het bewijs
Om de kwaliteit van de uitkomst in te schatten werd GRADE gebruikt.
De reviewers bepaalden de methodologische kwaliteit van reviews met de AMSTAR-2 tool [145].
De reviewers bepaalden de methodologische kwaliteit van narratieve reviews aan de hand van SANRA [146].
8.1.3 Selectieproces (inclusie- en exclusiecriteria)
De selectiecriteria berustten op:
Inhoudelijke criteria: onderverdeeld in patiënten (P), interventies (I), gewenste vergelijkingen (C) en uitkomsten (O). Publicatieperiode: 2010-2023. Taal: Engels en Nederlands. Methodologische criteria: Deze zijn afhankelijk van de uitgangsvraag (gericht op interventie, preventie, diagnostiek, prognose). Voor interventie vragen wordt bijvoorbeeld in eerste instantie gezocht naar (meta-analyses van) RCTs omdat hier de minste kans is op vertekening. Voor etiologische en diagnostische vragen is een observationeel onderzoeksdesign meestal meer van toepassing. ● Praktische uitvoering: interventies, methoden of instrumenten die in Nederland beschikbaar zijn (e.g. programma’s/ methoden vertaald en/of materialen beschikbaar). ● Praktische uitvoering: interventies, methoden of instrumenten die binnen de JGZ toepasbaar en uitvoerbaar zijn.
De reviewers selecteerden de studies in drie fases:
De eerste selectie vond plaats op grond van titel en abstract;
De tweede selectie na het lezen van de volledige tekst (Vanwege de brede PICO werd een beperkt aantal reviews (met meta-analyses) opgenomen als bewijs ter onderbouwing van de richtlijn, die het grootste gedeelte van interventies/screeners dekken);
Individueel onderzoek (met voorkeur voor studies die in Nederland zijn uitgevoerd en in de JGZ) werd slechts gebruikt bij gebrek aan up-to-date systematische reviews.
[4] Wall LLD, Nieuwhof-Leppink AJ, Schappin R.. Alarm-assisted urotherapy for daytime urinary incontinence in children: A meta-analysis PloS one 2023;18(2):
[5] Schäfer SK, Niemczyk J., von Gontard A., Pospeschill M., Becker N., Equit M.. Standard urotherapy as first-line intervention for daytime incontinence: a meta-analysis European child & adolescent psychiatry 2018;27(8):949
[6] Benninga MA, Voskuijl WP, Taminiau JAJM. Childhood Constipation: Is There New Light in The Tunnel? Journal of pediatric gastroenterology and nutrition 2004;39(5):448
[7] Koppen IJN, Vriesman MH, Saps M., Rajindrajith S., Shi X., van Etten-Jamaludin FS, Di Lorenzo C., Benninga MA, Tabbers MM. Prevalence of Functional Defecation Disorders in Children: A Systematic Review and Meta-Analysis The Journal of Pediatrics 2018;198():121
[8] Jørgensen CS, Kamperis K., Walle JV, Rittig S., Raes A., Dossche L.. The efficacy of standard urotherapy in the treatment of nocturnal enuresis in children: A systematic review Journal of pediatric urology 2023;19(2):163
[9] Huang T., Shu X., Huang YS, Cheuk DKL. Complementary and miscellaneous interventions for nocturnal enuresis in children Cochrane database of systematic reviews 2011;2011(12):
[10] Hodgkinson B., Josephs K., Hegney D.. Best practice in the management of primary nocturnal enuresis in children JBI database of systematic reviews and implementation reports 2010;8(Supplement):1
[11] Freeman KA, Riley A., Duke DC, Fu R.. Systematic Review and Meta-Analysis of Behavioral Interventions for Fecal Incontinence With Constipation Journal of pediatric psychology 2014;39(8):887
[12] Chua ME, Rickard M., Kim JK, Brownrigg N., Dos Santos J., Aba LK, Lorenzo A., Mistry N.. Use of timed alarm device for pediatric daytime urinary incontinence Meta-analysis of comparative studies Canadian Urological Association journal 2023;17(4):129
[14] Caldwell PHY, Codarini M., Stewart F., Hahn D., Sureshkumar P.. Alarm interventions for nocturnal enuresis in children Cochrane database of systematic reviews 2020;2021(12):
[16] Brazzelli M., Griffiths PV, Cody JD, Tappin D.. Behavioural and cognitive interventions with or without other treatments for the management of faecal incontinence in children Cochrane database of systematic reviews 2011;2011(12):
[17] Assis GM, Silva CPCD, Martins G.. Urotherapy in the treatment of children and adolescents with bladder and bowel dysfunction: a systematic review Jornal de Pediatria 2019;95(6):628
[19] Gontard AV, Kuwertz-Bröking E. The Diagnosis and Treatment of Enuresis and Functional Daytime Urinary Incontinence Deutsches Ärzteblatt international 2019;116(16):279
[21] Seregni F, Weatherby T, Beardsall K. Do all newborns with an isolated sacrococcygeal dimple require investigation for spinal dysraphism? Archives of disease in childhood 2019;104(8):816
[22] Breinbjerg A., Rittig S., Kamperis K.. Does the development and use of modern disposable diapers affect bladder control? A systematic review Journal of pediatric urology 2021;17(4):463
[25] Kneepkens, C., Carmiggelt E., De Leeuw B.. Voedingsadvisering bij jonge kinderen 2008
[26] Forsyth JS, Varma S., Colvin M.. A randomised controlled study of the effect of long chain polyunsaturated fatty acid supplementation on stool hardness during formula feeding Archives of disease in childhood 1999;81(3):253
[27] Bongers MEJ, de Lorijn F, Reitsma JB, Groeneweg M, Taminiau JAJM, Benninga MA. The clinical effect of a new infant formula in term infants with constipation: a double-blind, randomized cross-over trial Nutrition journal 2007;6(1):6
[28] Blum NJ, Taubman B, Nemeth N. Relationship Between Age at Initiation of Toilet Training and Duration of Training: A Prospective Study Pediatrics 2003;111(4):810
[29] Benninga MA, Büller HA, Heymans HS, Tytgat GN, Taminiau JA. Is encopresis always the result of constipation? Archives of disease in childhood 1994;71(3):186
[30] Chung JM, Lee SD, Kang DI, Kwon DD, Kim KS, Kim SY, Kim HG, Moon DG, Park KH, Park YH, Pai KS, Suh HJ, Lee JW, Cho WY, Ha TS, Han SW. An Epidemiologic Study of Voiding and Bowel Habits in Korean Children: A Nationwide Multicenter Study Urology 2010;76(1):215
[31] Voskuijl WP, Reitsma JB, van Ginkel R, Büller HA, Taminiau JAJM, Benninga MA. Longitudinal Follow-up of Children With Functional Nonretentive Fecal Incontinence Clinical gastroenterology and hepatology 2006;4(1):67
[32] Van Summeren JJGT, Holtman GA, van Ommeren SC, Kollen BJ, Dekker JH, Berger MY. Bladder Symptoms in Children With Functional Constipation: A Systematic Review Journal of pediatric gastroenterology and nutrition 2018;67(5):552
[33] Van Laecke E., Golinveaux L., Goossens L., Raes A., Hoebeke P., Vande Walle J.. Voiding disorders in severely mentally and motor disabled children The Journal of urology 2001;166(6):2404
[34] Van Dommelen P., Kamphuis M., Van Leerdam FJM, De Wilde JA, Rijpstra A., Campagne AE, Verkerk PH. The Short- and Long-term Effects of Simple Behavioral Interventions for Nocturnal Enuresis in Young Children: A Randomized Controlled Trial 2009
[35] Wal MF, Benninga MA, Hirasing RA. The Prevalence of Encopresis in a Multicultural Population Journal of pediatric gastroenterology and nutrition 2005;40(3):345
[36] Van der Wal ME, Pauw-Plomp H., Schulpen TW. Bedwetting by Dutch, Surinam, Moroccan and Turkish 3-4, 5-6, and 11-12-year-old children Nederlands tijdschrift voor geneeskunde 1996;140(48):2410
[37] Van der Plas RN. Clinical management and treatment options in children with defaecation disorders 1998
[38] Wendt L, Similä S, Niskanen P, Järvelin M. Development of bowel and bladder control in the mentally retarded Developmental medicine and child neurology 1990;32(6):515
[40] Von Gontard A., Eiberg H., Hollmann E., Rittig S., Lehmkuhl G.. Molecular genetics of nocturnal enuresis: clinical and genetic heterogeneity Acta Paediatrica 1998;87(5):571
[41] Von Gontard A., Heron J., Joinson C.. Family History of Nocturnal Enuresis and Urinary Incontinence: Results From a Large Epidemiological Study Journal of Urology 2011;185(6):2303
[42] Van Aggelpoel T, Vermandel A, Fraeyman J, Massart M, Van Hal G. Information as a crucial factor for toilet training by parents Child : care, health & development 2019;45(3):457
[44] Swithinbank LV, Heron J., Von Gontard A., Abrams P.. The natural history of daytime urinary incontinence in children: a large British cohort Acta Paediatrica 2010;99(7):1031
[45] Staiano A., Andreotti MR, Greco L., Basile P., Auricchio S.. Long-term follow-up of children with chronic idiopathic constipation Digestive diseases and sciences 1994;39(3):561
[47] Sejkora EKD, Igler EC, Davies WH. Parent-reported toilet training practices and the role of pediatric primary care providers Journal of the American Association of Nurse Practitioners 2021;33(8):620
[48] Schum TR, McAuliffe TL, Simms MD, Walter JA, Lewis M., Pupp R.. Factors Associated With Toilet Training in the 1990s Ambulatory pediatrics : the official journal of the Ambulatory Pediatric Association 2001;1(2):79
[49] Nijman RJM, Borgstein NG, Ellsworth P., Djurhuus JC. Tolterodine treatment for children with symptoms of urinary urge incontinence suggestive of detrusor overactivity: results from 2 randomized, placebo controlled trials The Journal of urology 2005;173(4):1334
[51] Nevéus T., Fonseca E., Franco I., Kawauchi A., Kovacevic L., Nieuwhof-Leppink A., Raes A., Tekgül S., Yang SS, Rittig S.. Management and treatment of nocturnal enuresis-an updated standardization document from the International Children's Continence Society Journal of Pediatric Urology 2020;16(1):10
[52] Nappo S., Del Gado R., Chiozza ML, Biraghi M., Ferrara P., Caione P.. Nocturnal enuresis in the adolescent: a neglected problem BJU International 2002;90(9):912
[53] McKeown C, Hisle-Gorman E, Eide M, Gorman GH, Nylund CM. Association of Constipation and Fecal Incontinence With Attention-Deficit/Hyperactivity Disorder Pediatrics 2013;132(5):e1210
[55] Linde JM, Nijman RJM, Trzpis M., Broens PMA. Prevalence of urinary incontinence and other lower urinary tract symptoms in children in the Netherlands Journal of pediatric urology 2019;15(2):164.e1
[56] Li X, Wen JG, Xie H, Wu XD, Shen T, Yang XQ, Wang XZ, Chen GX, Yang MF, Du YK. Delayed in toilet training association with pediatric lower urinary tract dysfunction: A systematic review and meta-analysis Journal of pediatric urology 2020;16(3):352.e1
[58] Largo RH, Molinari L., Von Siebenthal K., Wolfensberger U.. Development of bladder and bowel control: significance of prematurity, perinatal risk factors, psychomotor development and gender European journal of pediatrics 1999;158(2):115
[59] Kaerts N, Vermandel A, Van Hal G, Wyndaele J-J. Toilet training in healthy children: Results of a questionnaire study involving parents who make use of day-care at least once a week Neurourology and urodynamics 2014;33(3):316
[60] Joinson C, Heron J, Butler U, von Gontard A, Avon Longitudinal Study of Parents and Children Study Team. Psychological Differences Between Children With and Without Soiling Problems Pediatrics (Evanston) 2006;117(5):1575
[61] Joinson C, Heron J, von Gontard A, and ALSPAC Study Team. Psychological Problems in Children With Daytime Wetting Pediatrics (Evanston) 2006;118(5):1985
[63] Hyams JS, Di Lorenzo C, Saps M, Shulman RJ, Staiano A, van Tilburg M. Childhood Functional Gastrointestinal Disorders: Child/Adolescent Gastroenterology 2016;150(6):1456
[64] Hussong J, Greiner M, Schiedermaier U, Mattheus H, Gontard A. Anxiety disorders, depression and incontinence in preschool children—A population‐based study Neurourology and urodynamics 2022;41(8):1800
[65] Horstmanshoff BE, Regterschot GJK, Nieuwenhuis EES, Benninga MA, Verwijs W., Waelkens JJJ. Bladder control in 1-4 year old children in the the Eindhoven and Kempen region (The Netherlands) in 1996 and 1966 Nederlands tijdschrift voor geneeskunde 2003;147(1):27
[68] Groeneweg M., Nieuwhof-Leppink AJ, Van der Deure H . Incontinentie bij kinderen. Een handboek voor de praktijk. 2023
[69] Frothingham TE, Hobbs CJ, Wynne JM, Yee L., Goyal A., Wadsworth DJ. Follow up study eight years after diagnosis of sexual abuse Archives of disease in childhood 2000;83(2):132
[70] Ferrara P, Franceschini G, Bianchi Di Castelbianco F, Bombace R, Villani A, Corsello G. Epidemiology of enuresis: a large number of children at risk of low regard Italian Journal of Pediatrics 2020;46(1):1
[71] de Sena Oliveira AC, Athanasio BDS, Mrad FCDC, Vasconcelos MMDA, Albuquerque MR, Miranda DM, Simões e Silva AC. Attention deficit and hyperactivity disorder and nocturnal enuresis co-occurrence in the pediatric population: a systematic review and meta-analysis Pediatric nephrology 2021;36(11):3547
[72] de Carvalho Mrad FC, da Silva ME, Moreira Lima E, Bessa AL, de Bessa Junior J, Netto JMB, de Almeida Vasconcelos MM. Toilet training methods in children with normal neuropsychomotor development: A systematic review. Journal of pediatric urology 2021;17(5):635
[73] Carvalho TA, Vasconcelos MMDA, Guimarães ICDO, Dutra MF, Lima EM, Bastos Netto JM, de Bessa Junior J, Simões e Silva AC, de Carvalho Mrad FC. Relationship between toilet training process and primary nocturnal enuresis in children and adolescents – A systematic review Journal of pediatric urology 2022;18(5):554
[77] Bongers ME, Tabbers MM, Benninga MA. Functional Nonretentive Fecal Incontinence in Children Journal of pediatric gastroenterology and nutrition 2007;44(1):5
[78] Benninga MA, Faure C, Hyman PE, St. James Roberts I, Schechter NL, Nurko S. Childhood Functional Gastrointestinal Disorders: Neonate/Toddler Gastroenterology 2016;150(6):1443
[79] Bellman M.. Studies on encopresis Acta Paediatr Scand 1966;170():52
[80] Baaleman DF, Wegh CAM, de Leeuw TJM, van Etten – Jamaludin FS, Vaughan EE, Schoterman MHC, Belzer C, Smidt H, Tabbers MM, Benninga MA, Koppen IJN. What are Normal Defecation Patterns in Healthy Children up to Four Years of Age? A Systematic Review and Meta-Analysis The Journal of pediatrics 2023;261():113559
[81] Austin PF, Bauer SB, Bower W, Chase J, Franco I, Hoebeke P, Rittig S, Walle JV, von Gontard A, Wright A, Yang SS, Nevéus T. The standardization of terminology of lower urinary tract function in children and adolescents: Update report from the standardization committee of the International Children's Continence Society Neurourology and Urodynamics 2016;35(4):471
[82] Aktepe E.. Sociodemographic features and comorbidity of children adolescents diagnosed as attention deficit hyperactivity disorder Yeni Symposium 2011;49():201
[83] Anderson B., Thimmesch I., Aardsma N., Terrell M., Carstater S., Schober J.. The prevalence of abnormal genital findings, vulvovaginitis, enuresis and encopresis in children who present with allegations of sexual abuse Journal of pediatric urology 2014;10(6):1216
[84] Page MJ, McKenzie JE, Bossuyt PM, Boutron I, Hoffmann TC, Mulrow CD, Shamseer L, Tetzlaff JM, Akl EA, Brennan SE, Chou R, Glanville J, Grimshaw JM, Hróbjartsson A, Lalu MM, Li T, Loder EW, Mayo-Wilson E, McDonald S, McGuinness LA, Stewart LA, Thomas J, Tricco AC, Welch VA, Whiting P, Moher D. The PRISMA 2020 statement: an updated guideline for reporting systematic reviews. BMJ (Clinical research ed.) 2021;372():n71
[167] Voskuijl WP, Reitsma JB, van Ginkel R, Büller HA, Taminiau JAJM, Benninga MA. Longitudinal follow-up of children with functional nonretentive fecal incontinence. Clinical gastroenterology and hepatology : the official clinical practice journal of the American Gastroenterological Association 2006;4(1):67-72
[168] van der Wal MF, Benninga MA, Hirasing RA. The prevalence of encopresis in a multicultural population. Journal of pediatric gastroenterology and nutrition 2005;40(3):345-8
[171] van Widenfelt BM, Goedhart AW, Treffers PDA, Goodman R. Dutch version of the Strengths and Difficulties Questionnaire (SDQ). European child & adolescent psychiatry 2003;12(6):281-9
LET OP: print de JGZ-richtlijn in liggende afdrukstand!
Grote tabellen zijn niet volledig zichtbaar als de JGZ-richtlijn in staande afdrukstand geprint wordt. Om kleuren in de printversie goed door te laten komen, moet bij de printerinstellingen Achtergrondillustraties aangezet worden.
Disclaimer printversie JGZ-richtlijnen
De printversie van de JGZ-richtlijn bevat de algemene tekst inclusief de aanbevelingen. De wetenschappelijke onderbouwing is terug te vinden op de website, bij de aanbevelingen onder de link “Evidence”.